
Appendices Appendix. B Board Layout
B-8 [CONFIDENTIAL] Satellite A50S/TECRA A3X Maintenance Manual (960-534)
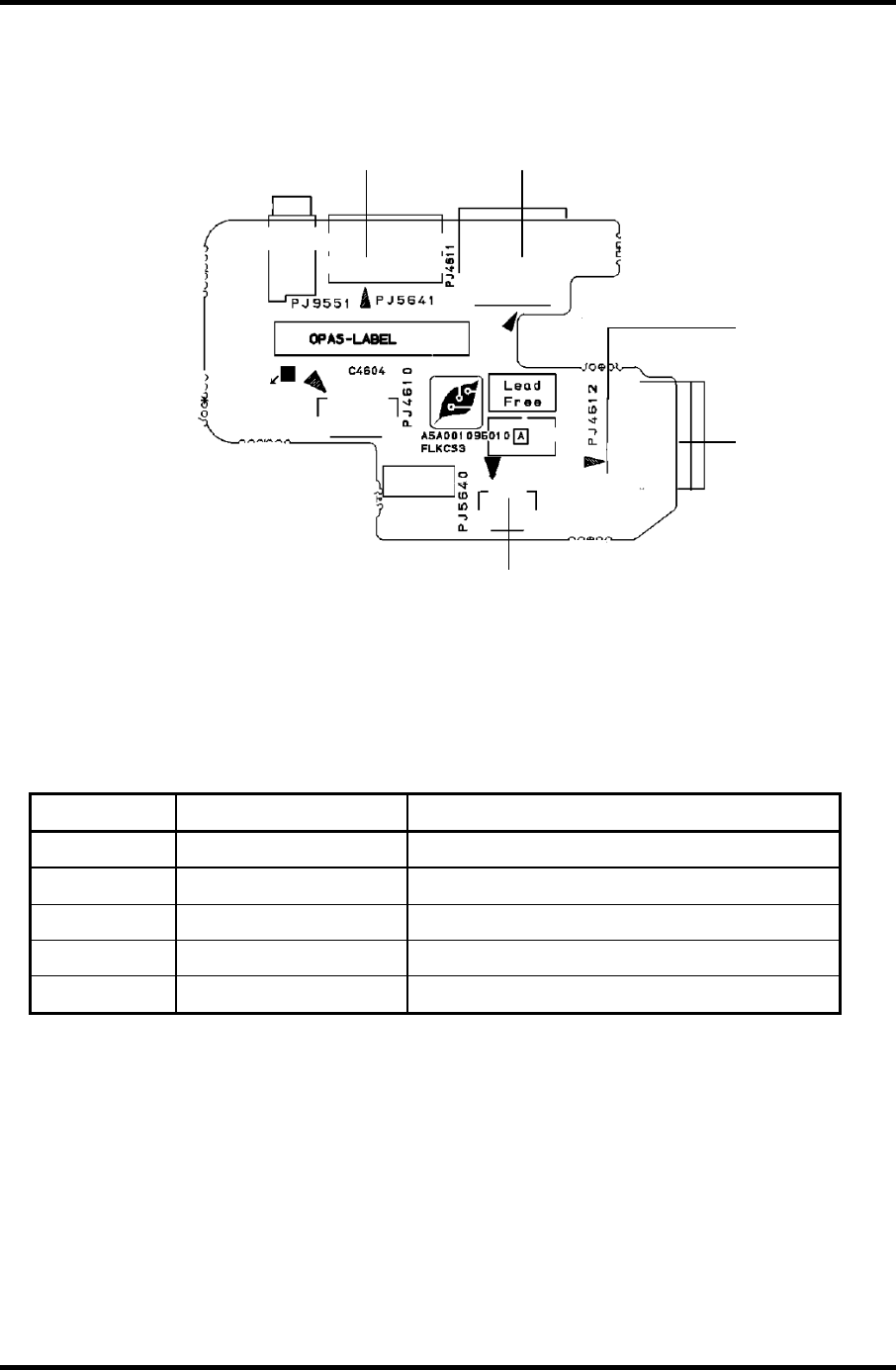
B.6 S-Video Board (FLKCS*)
Figure B-6 S-Video Board (FLKCS*) layout
Table B-6 S-Video Board (FLKCS*) connectors
Mark Number Name
(a) PJ5641 S-Video connector
(b) PJ4611 USB connector
(c) PJ4610 USB harness connector
(d) PJ4612 USB connector
(e) PJ5640 S-Video harness connector
Komentarze do niniejszej Instrukcji