
69
PROGRAMMING
6
[Storing a group key]
To store a group key, follow steps 1 through 6 on
pages 64 to 65 and then follow the steps below.
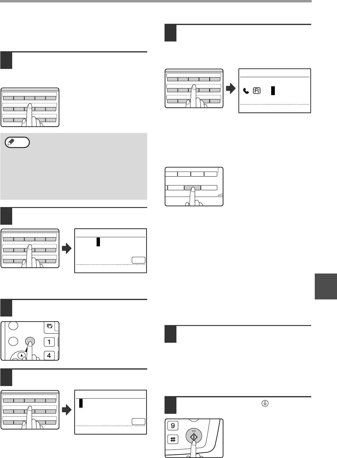
1
Press a Rapid key ([01] to [50]).
Press the Rapid key ([01] to [50]) that you wish to
program as a group key.
If you press a Rapid key that
has already been programmed,
a warning message will appear.
2
Enter a group name (see "ENTERING
CHARACTERS" on page 84).
Up to 36 characters can be entered for the name. A
group name must be entered.
3
Press the [OK] key.
4
Enter search characters (see "ENTERING
CHARACTERS" on page 84).
Up to 10 search characters can be entered.
The search characters function as a keyword if you
need to search for the destination when sending a fax
(page 23).
5
Store the destinations using Rapid
keys, Speed Dial numbers, and the
numeric keys.
• To store a Rapid key, press the Rapid key that you
wish to use ([01] to [50]).
If you press an incorrect key, press the [C] key and
then press the correct key.
• To store a Speed Dial number, press the [SPEED]
key and then enter the desired Speed Dial number
(000 to 299) with the numeric keys.
If you press an incorrect key,
press the [C] key and then
press the correct key.
• You can also enter a destination fax number with the
numeric keys. However, in this case, F-code, chain
dialing, transmission speed, and international
transmission mode options cannot be selected. If
you need to select an option for the destination,
store the destination in a Rapid key or Speed Dial
number and then store the destination in the group
key. Up to 50 digits can be entered for the fax
number. If you need to insert a pause between any
of the digits, press the [REDIAL/PAUSE] key to enter
a pause. The pause appears as a hyphen (-). To set
the duration of the pause, see "PAUSE TIME" (page
98). When you have finished entering the fax
number, press the [OK] key.
6
Repeat step 5 for all of the
destinations that you wish to store in
the group key.
Up to 150 destinations can be stored in a group
key. (However, note that when multiple group
keys are programmed, the total number of
destinations that can be stored in all group keys
is 200.)
7
Press the [START] key ( ).
The group key is stored.
Group key dialing is an automatic dialing
function where by multiple destinations (Rapid
keys, Speed Dial numbers, and full fax numbers
entered with the numeric keys) are programmed
into a Rapid key. If you frequently send faxes to
the same group of destinations using broadcast
transmission, which is used to send the same
document to multiple destinations in a single
operation (page 34), it is convenient to program
those destinations into a group key.
26 27 28 29 30
31 32 33 34 35
36 37 38 39 40
ABCDE
FGH I J
KLMNO
Note
26 27 28 29 30
31 32 33 34 35
36 37 38 39 40
ABCDE
FGH I J
KLMNO
ENTER GROUP NAME
ABCDE
ABC
26 27 28 29 30
31 32 33 34 35
36 37 38 39 40
ABCDE
FGH I J
KLMNO
KEY WORDS
ABCDE
ABC
26 27 28 29 30
31 32 33 34 35
36 37 38 39 40
ABCDE
FGH I J
KLMNO
ENTER RX STATION
: 50,
47 48 49 50
V W XYZ SP
REDIAL/PAUSE SPEED
SYMBOL
COMM. SETTING
SPACE/–
Pegasus-E_Fax_Sec.book 69 ページ 2004年9月24日 金曜日 午後2時51分
Komentarze do niniejszej Instrukcji