
AR-CF2 ELECTRICAL SECTION 8 - 2
2. Circuit Description
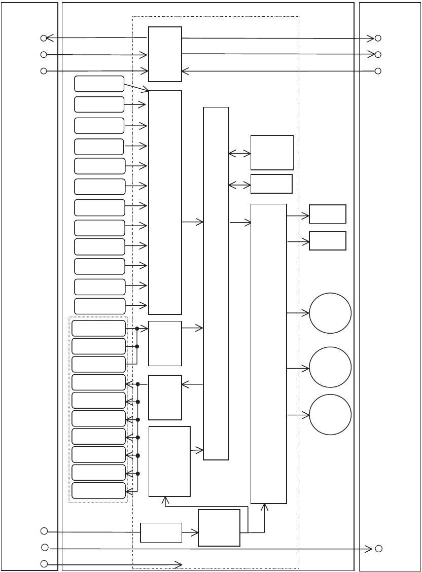
A. Outline
This circuit controls paper feed, transport, reverse, and delivery.
This circuit consists of the following divisions: managing signals from
the sensors, the switches, and the main unit; driving the motors, the
solenoid, and the clutch; the CPU and associated circuits.
B. Block Diagram
Inserter
Main Unit
RXD0
SGND
TXD0
DC+24V
DC+24V
DC+5V
Finisher
RXD1
SGN
TXD1
DC+24V
S_SEN
EMP_SEN
T_VR
REG_SEN
TIM_SEN
T_SEN
TH_SEN
TS_SEN
HYK_SEN
KC_SEN
SENSORS
INPUT
CIRCUIT
COMMU-
NICATION
CIRCUIT
CPU
DRIVER
F_SOL
R_CL
K_MOT
H_MOT
Y_MOT
ROM
EEP ROM
INRUSH
CURRENT
LIMITING
CIRCUIT
DC+5V
P_ST_SW
P_MO_SW
P_PN_SW
P_PN_LED
P_MO_LED4
P_MO_LED3
P_MO_LED2
P_MO_LED1
P_ST_LED2
P_ST_LED1
SW
INPUT
CIRCUIT
LED
DRIVE
CIRCUIT
JAM COVER
OPEN/CLOSED
DETECTION
CIRCUIT
(24V
CONDUCTIVE
DETECTION)
HI_SEN
H_SEN
JCK_SW
Komentarze do niniejszej Instrukcji