
MX-M182 SIMULATIONS 7-53
66 04 Signal send mode
Used to send signals to the line and the machine speaker by setting the signal number. (Signal send is
continued until interruption is instructed by pressing RETURN key.) The signal send level is selected from
0db and the soft SW values. Since the level setting is not required for 1:NO SIGNAL and 31:PSEUDO RNG
- 33:R.B.TONE NONE, the selection menu does not appear. The signal send level is returned to the soft SW
set value before execution of the mode when completing the mode.
06 Confidential pass code print
Used to print the confidential ID table (confidential box number, confidential box name, confidential pass
code).
07 Image memory content print
Used to print all the image data (confidential receive contents, remote send images, and images which are
not sent yet) in the image memory of the FAX section. The printed images are remained in the memory after
printing.
Main
code
Sub
code
Contents Remark
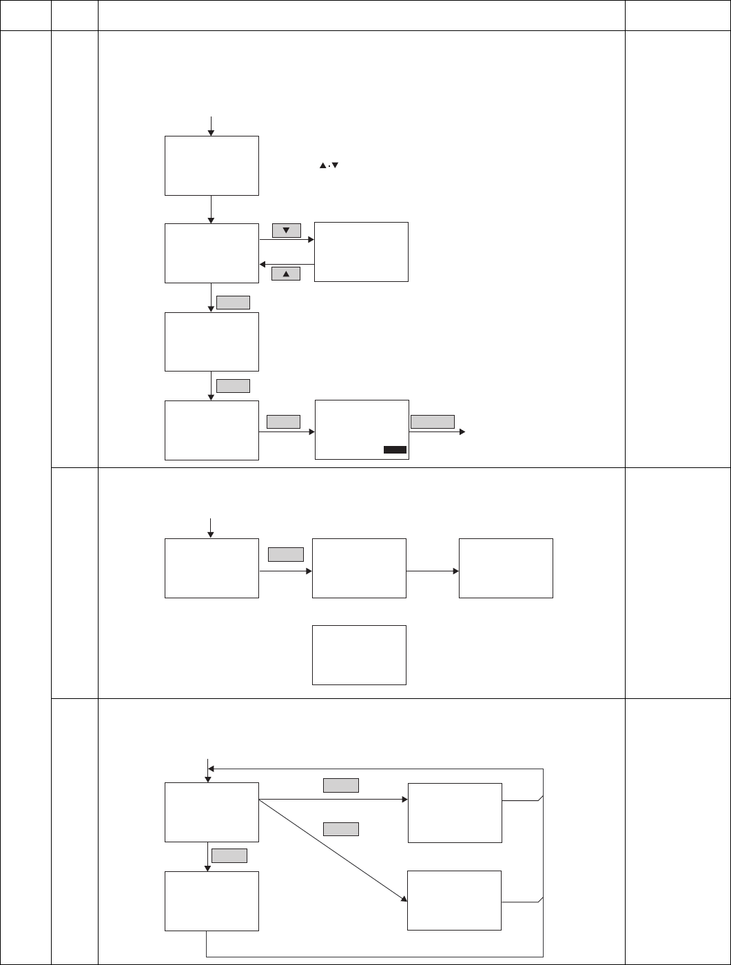
Sim66-4 SIGNAL OUT
Sim66-4 SIGNAL OUT
Sim66-4 SIGNAL OUT
Sim66-4 SIGNAL OUT
Sim66-4 SIGNAL OUT
SIGNAL SELECT
(1 - 35)
1:NO SIGNAL
2:33600bps(V34)
3:31200bps(V34)
(1 - 35) XX
After selection with numeric keys
[OK] key
[OK] key
[OK] key [BACK] key
33600bps(V34)
1:MAX
2:SOFT SW.
(1 - 2) X
33600bps(V34)
0dB
EXEC
33600bps(V34)
PRESS BACK TO STOP
EXEC
Sim66-4 SIGNAL OUT
34:DP MAKE
35:DP BREAK
(1 - 35) XX
After pressing
[OK] key
SIM66-4 initial window
[CA] key : Simulation cancel
[INTERRUPT] key : Sub code input window
[C] key : Input clear
key : Page select
Numeric keys : Number input and item selection
[OK] key : Input value settlement and execution
[START] key : Input value settlement
[BACK] key : Signal send stop
The window is switched with the up and down keys.
Input and switching the window are irrelevant.
Not highlighted with an input of a value.
The window is not switched, either.
When "1: NO SIGNAL" or "31: PSEUDO RNG" - "33: R.B. TONE NONE"
is selected, "0dB" and "SOFT SW" are not selected.
When one of these is selected, the second line is the signal name,
the third and fourth lines are empty, and the fifth line is EXEC display.
1sec later
PRINT CONF.
EXEC
PRINT CONF.
EXEC
Sim66-6 PASS CODE Sim66-6 PASS CODE
Sim66-6 PASS CODE
PRINT STORED
Sim66-6 PASS CODE
NO DATA
3sec later
In case of an error
[OK] key
Sim66-7 PRINT MEMORY
Sim66-7 PRINT MEMORY
Sim66-7 PRINT MEMORY
PRINT STORED
PRINT IMAGE MEMORY
EXEC
NO DATA
Sim66-7 PRINT MEMORY
CAN NOT PRINT
(When there is no image memory)
[OK] key
[OK] key
[OK] key
1sec later
3sec later
3sec later
[CA] key : Simulation cancel
[INTERRUPT] key : Sub code input
window
[OK] key : Settlement
[START] key : Settlement
[C] key : Disable
[BACK] key : Disable
Komentarze do niniejszej Instrukcji