
45
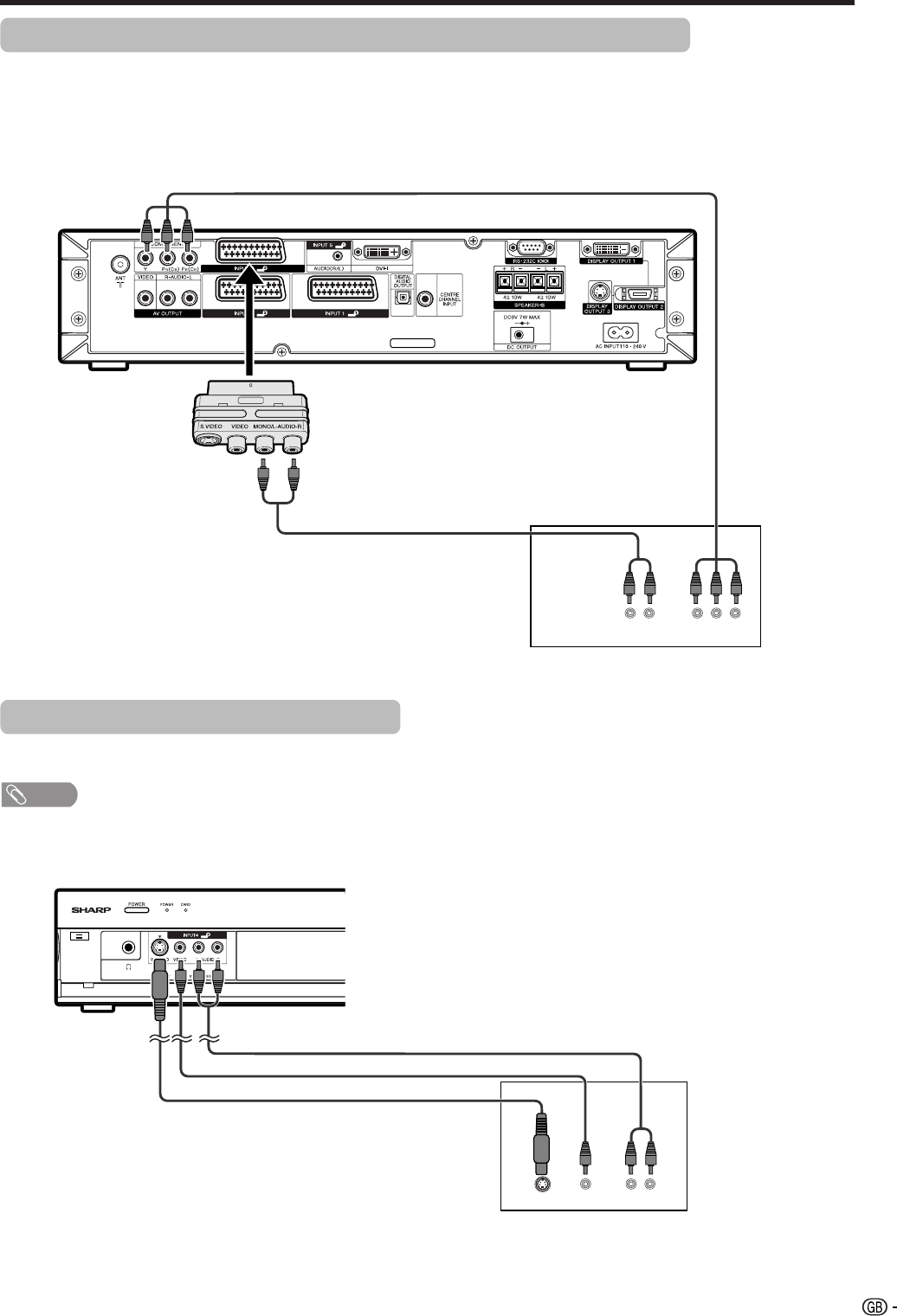
Using external equipment
VIDEOS-VIDEO MONO/L-AUDIO-R
AVC System (front view)
Game console/Camcorder
Video cable (commercially available)
S-video cable (commercially available)
Connecting a game console or camcorder
A game console, camcorder and some other audiovisual equipment are conveniently connected using the
INPUT 4 terminals.
NOTE
• The S-video terminal has priority over the video terminals.
• You can also connect the game console to INPUT 1, 2 or 3 terminals to enjoy clearer picture.
To watch an image from this input terminal, you
need to select the input signal type (see page 49).
L/MONO-AUDIO-R Y PB
(CB)
P
R
(CR)
AVC System (rear view)
DVD player/HDTV tuner
When connecting a DVD player or an HDTV tuner using component cable
You can use the INPUT 3 terminal when connecting a DVD player or an HDTV tuner and other audiovisual
equipment.
To watch an image from this input terminal, you may
need to select the input signal type (see page 49).
Component cable (commercially available)
Audio cable
(commercially available)
Audio cable (commercially available)
RCA/SCART
conversion connector
LC-65G5X(E)-g 05.10.17, 7:40 AM45
Komentarze do niniejszej Instrukcji