
76
XG-C40XU/XE
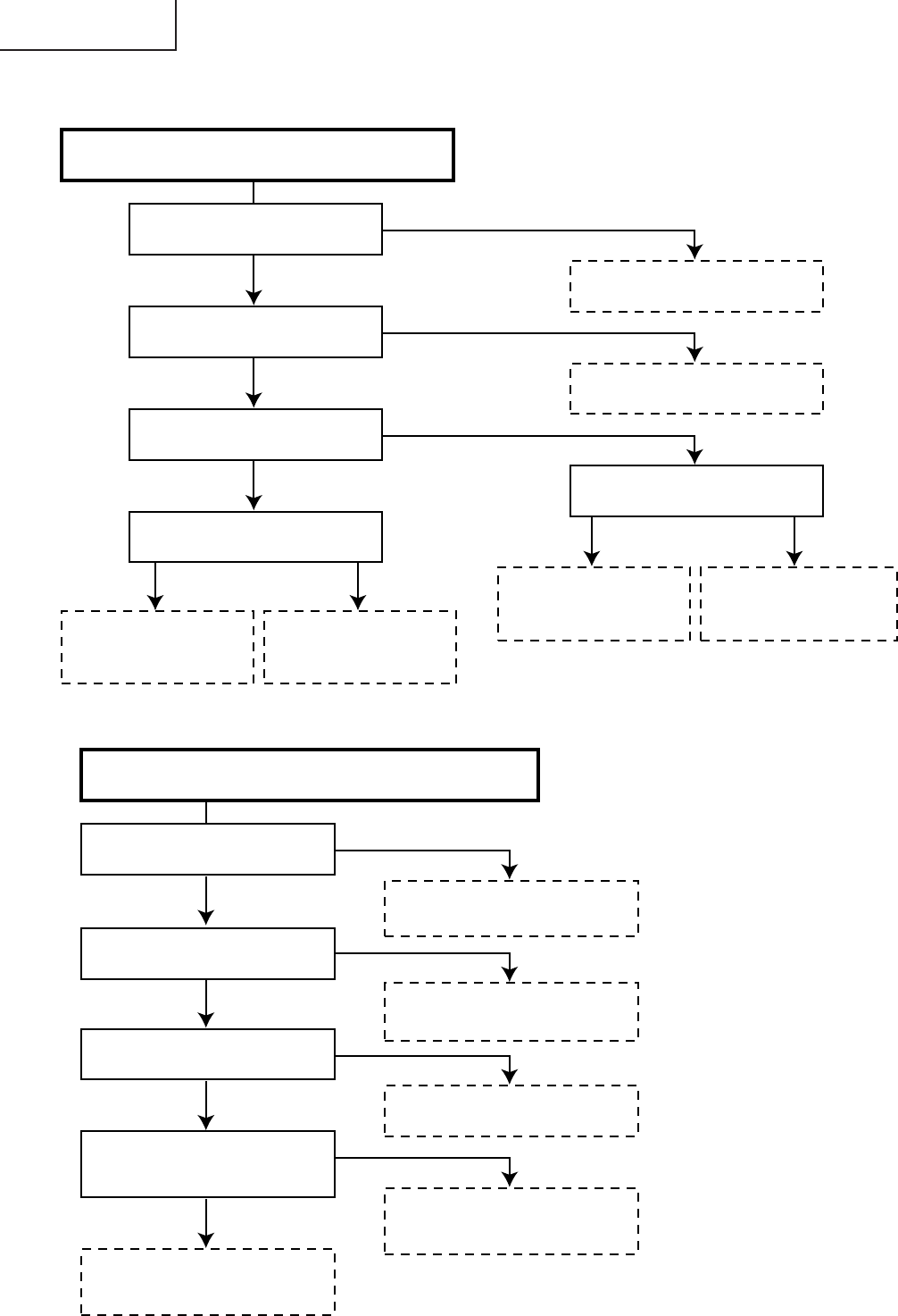
Überprüfung des Videoschaltkreises
Ja
Nein
Den IC6001-Wahlschalter, die
Anschlußspannung und den
Eingangsschaltkreis überprüfen.
Ja
Nein
Liegt ein Video-Eingangssignal am
IC6004 an?
Die Tiefpaß- und Pufferspeicher-
Schaltkreise von Q6009 bis Q6015
überprüfen.
Ja
Nein
Liegen Ausgangssignale an den
Stiften (6) und (8) von IC6004 an?
IC6004 seine peripheren Schaltkreise
(Vorspannung) überprüfen.
Ja
Nein
Die Tiefpaß- und Pufferspeicher-
Schaltkreise von Q6002 bis Q6008
überprüfen.
Zur “Überprüfung von IC801 (RGB-
Signal-Ausgangsschaltkreis)”
weitergehen.
Liegt ein Video-Ausgangssignal am
Stift (7) von IC6001 an?
Q6002 bis Q6008 und ihre
peripheren Schaltkreise überprüfen.
Überprüfung des Videosystems
Ja
Nein
Zum Abschnitt “Lampe leuchtet nicht
auf” weitergehen.
Ja
Nein
Wird die vorgeschriebene Spannung
den EA-Anschlüssen zugeführt?
Den Netzschaltkreis und seine
zugehörigen Bauteile überprüfen.
Ja
Nein
Liegen Eingangssignale an den
Stiften (3) und (29) von P402 an?
Liegen Signale am Stift (4) von IC401
und Stift (4) von IC402 an?
Liegen Ausgangssignale an den
Stiften (3) und (6) von IC816 an?
Ja
Den Videoschaltkreis
überprüfen (IC6004 und
seine peripheren
Schaltkreise).
Nein
Den Schwingungsschaltkreis
von IC401 und IC402 und
seine peripheren Schaltkreise
überprüfen.
Ja
Zur "Überprüfung von
IC801 (RGB-Signal-
Ausgangsschaltkreis)"
weitergehen.
Nein
IC816, IC806 und ihre
peripheren Schaltkreise
sowie den Umschalt-
Schaltkreis überprüfen.
Leuchtet die Lampe?
FEHLERSUCHTABELLE (Fortsetzung)
Komentarze do niniejszej Instrukcji