
AR-F14/PN1 ELECTRICAL SECTION 11-5
A
B
C
D
E
F
123456
1
2
1
2
J2006J2006
Waste full
photosensor
PCB
1
2
1
2
J2005J2005
Waste full
LED PCB
5
4
3
2
1
J1001J1001
5
4
3
2
1
J2004
5
4
3
2
1
5
4
3
2
1
J1004
6
7
8
9
10
6
7
8
9
10
J1002J1002
1
2
1
2
9
8
7
6
5
4
3
2
1
J1006J1006
J2011-3
J2011-4
J2011-5
J2011-6
J2011-7
J2010-1
J2010-2
J2010-3
J2010-4
J2010-5
J2010-6
1
2
J2002
J2001
1
2
3
4
5
6
7
1
2
3
4
5
6
7
J2011J2011
J1007-13
J1007-12
J1007-11
J1007-10
J1007-9
J1007-8
J1007-7
1
2
3
4
5
6
1
2
3
4
5
6
J2010J2010
J1007-6
J1007-5
J1007-4
J1007-3
J1007-2
J1007-1
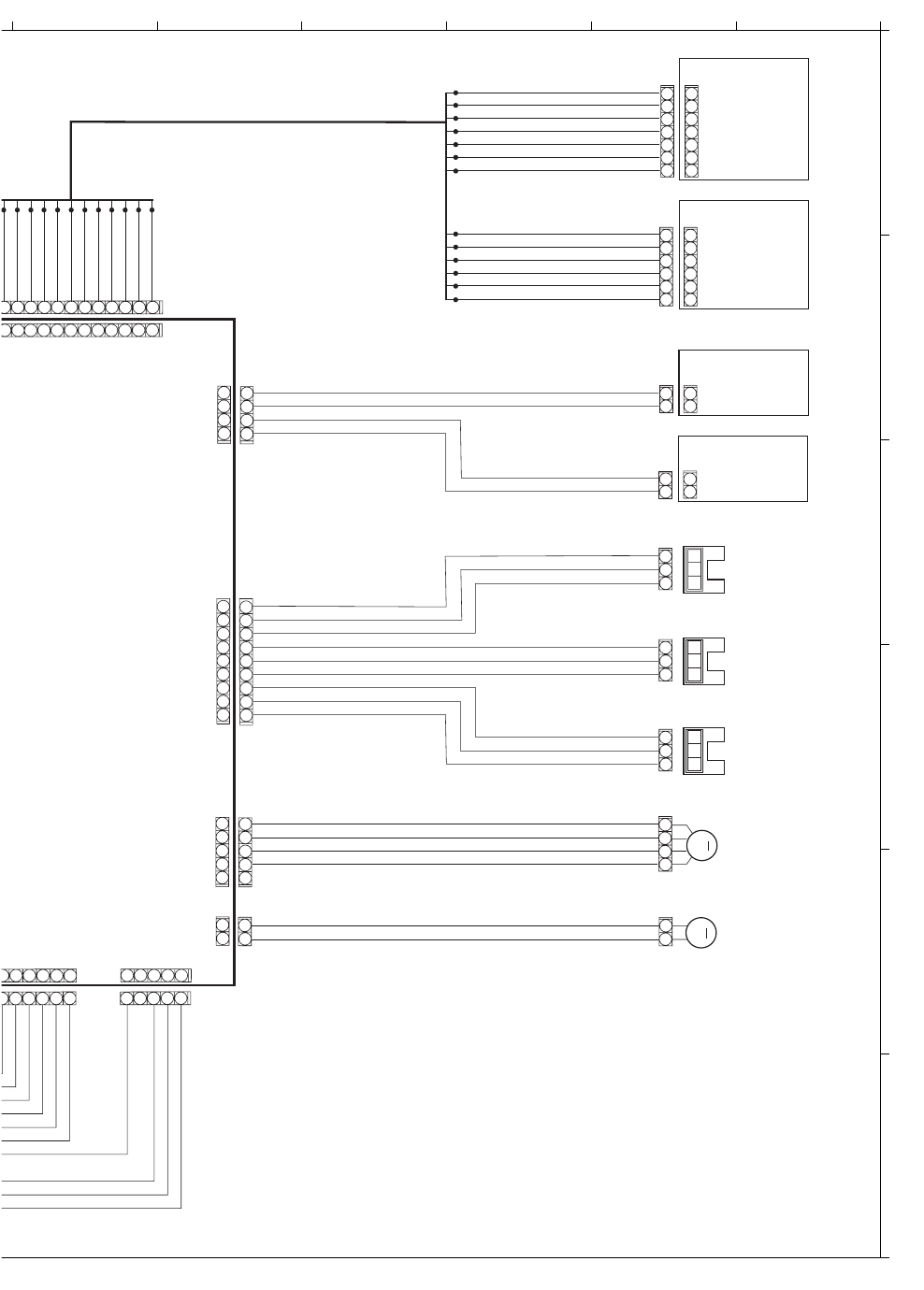
FPSM
Horizontal registration
motor
XXXX
Punch home position
sensor
PSHPS
Horizontal registration
home position
sensor
1
2
3
1
2
3
J2009
PE
Punch motor clock
sensor
M
M
FPNM
Punch motor
11
10
9
8
7
6
5
4
3
2
1
11
10
9
8
7
6
5
4
3
2
1
4
3
2
1
J1005J1005
4
3
2
1
9
8
7
6
5
4
3
2
1
1
2
3
1
2
3
J2008
1
2
3
1
2
3
J2007
1
2
3
4
Photosensor
PCB
LED PCB
Controller PCB
[11]ELECTRICALSECTION.fm 5 ページ 2004年4月19日 月曜日 午後1時42分
Komentarze do niniejszej Instrukcji