Many
Manuals
search
Kategorie
Marki
Strona główna
Sharp
Kopiarki
AR-150E
Dokumentacja
Sharp AR-150E Dokumentacja Strona 95
Pobierz
Podziel się
Dzielenie się
Dodaj do moich podręczników
Drukuj
Strona
/
107
Spis treści
BOOKMARKI
Oceniono
.
/ 5. Na podstawie
oceny klientów
1
2
3
4
5
6
7
8
9
10
11
12
13
14
15
16
17
18
19
20
21
22
23
24
25
26
27
28
29
30
31
32
33
34
35
36
37
38
39
40
41
42
43
44
45
46
47
48
49
50
51
52
53
54
55
56
57
58
59
60
61
62
63
64
65
66
67
68
69
70
71
72
73
74
75
76
77
78
79
80
81
82
83
84
85
86
87
88
89
90
91
92
93
94
95
96
97
98
99
100
101
102
103
104
105
106
107
[13]
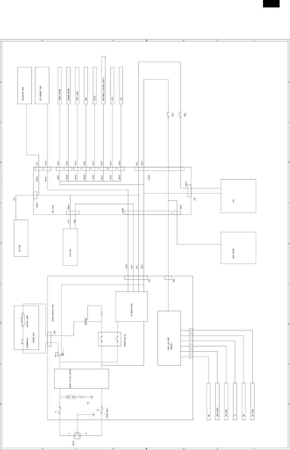
CIRCUIT DIAGRAM
A
C INTERLOCK
AL-1000/1010
13-1
1
2
...
90
91
92
93
94
95
96
97
98
99
100
...
106
107
[1] GENERAL
2
[2] SPECIFICATIONS
3
[The reattachment procedure]
9
B. Drum unit
10
[6] Printing process
22
(–580V/–400V)
23
Semiconductor laser
24
[7] OPERATIONAL DESCRIPTIONS
26
To MCU PWB
27
1) Basic structure
28
2) Laser beam path
28
3) Composition
28
Heat roller
29
Thermistor
29
Thermal fuse
29
Heater lamp
29
Separator pawl
29
[8] DISASSEMBLY AND ASSEMBLY
34
D. Charger wire cleaning
35
E. Charger wire replacement
35
Note that there are 13 pawls
36
C. Assembly procedure
37
Heat roller disassembly
39
B. Disassembly procedure
40
Wire treatment
45
Multi cover
46
[9] Adjustment
51
(4) Image position adjustment
57
1. Lead edge adjustment
57
Document guide
58
Copy paper
58
(A4 or 8 1/2″ × 11″)
58
Test chart
59
White paper
59
(1) Main charger (Grid bias)
60
Procedures
60
(2) DV bias adjustment
60
2. List of simulation
62
3. Contents of simulations
63
4. Trouble Codes
72
[11] USER PROGRAM
73
[12] ELECTRICAL SECTION
74
A. Maiin PWB (MCU)
76
(1) CPU signal table
76
(2) ASIC
79
(3) Reset circuit
86
(5) Driver circuit (Solenoid)
88
(7) Main motor drive circuit
88
Mirror motor
89
Block diagram
90
(2) FW signal
92
(3) Heater lamp drive circuit
92
CL (Xenon lamp)
93
CL- (CNT)
93
Input +24V
93
Selector
94
IC902,903
94
[13] CIRCUIT DIAGRAM
95
AL-1000/1010
100
POWER SUPPLY (100V/110V)
103
POWER SUPPLY (120V/127V)
104
POWER SUPPLY (200V Series)
105
ACTUAL WIRING DIAGRAM
106
SHARP CORPORATION
107
Komentarze do niniejszej Instrukcji
Brak uwag
Publish
Powiązane produkty i podręczniki dla Kopiarki Sharp AR-150E
Kopiarki Sharp AR-NB2 Instrukcja Obsługi
(36 strony)
Kopiarki Sharp AR-M208 Instrukcja Użytkownika
(9 strony)
Kopiarki Sharp AR-151 Dokumentacja
(170 strony)
Kopiarki Sharp MX-PNX1B Instrukcja Użytkownika
(2 strony)
Kopiarki Sharp MX-M200D Instrukcja Użytkownika
(5 strony)
Kopiarki Sharp AR-5220 Instrukcja Użytkownika
(88 strony)
Kopiarki Sharp SF-2530 Instrukcja Użytkownika
(34 strony)
Kopiarki Sharp AR-150 SERIES Instrukcja Użytkownika
(1 strony)
Kopiarki Sharp AR-C360P Dokumentacja
(181 strony)
Kopiarki Sharp MX-M283 Instrukcja Użytkownika
(12 strony)
Kopiarki Sharp AR-207 Instrukcja Użytkownika
(5 strony)
Kopiarki Sharp AR-M276 Instrukcja Użytkownika
(1 strony)
Kopiarki Sharp JH-1600E Instrukcja Użytkownika
(13 strony)
Kopiarki Sharp AL-1225 Instrukcja Użytkownika
(9 strony)
Kopiarki Sharp DX-C400 - Color - All-in-One Instrukcja Użytkownika
(12 strony)
Kopiarki Sharp MX-C402SC Instrukcja Obsługi
(58 strony)
Kopiarki Sharp DM-1505 - B/W Laser Printer Instrukcja Użytkownika
(4 strony)
Kopiarki Sharp AR-F14N Instrukcja Użytkownika
(8 strony)
Kopiarki Sharp AL-1670 - B/W Laser - Copier Dokumentacja
(72 strony)
Kopiarki Sharp AR-M276 Instrukcja Użytkownika
(24 strony)
Drukuj dokument
Drukuj stronę 95
Komentarze do niniejszej Instrukcji