
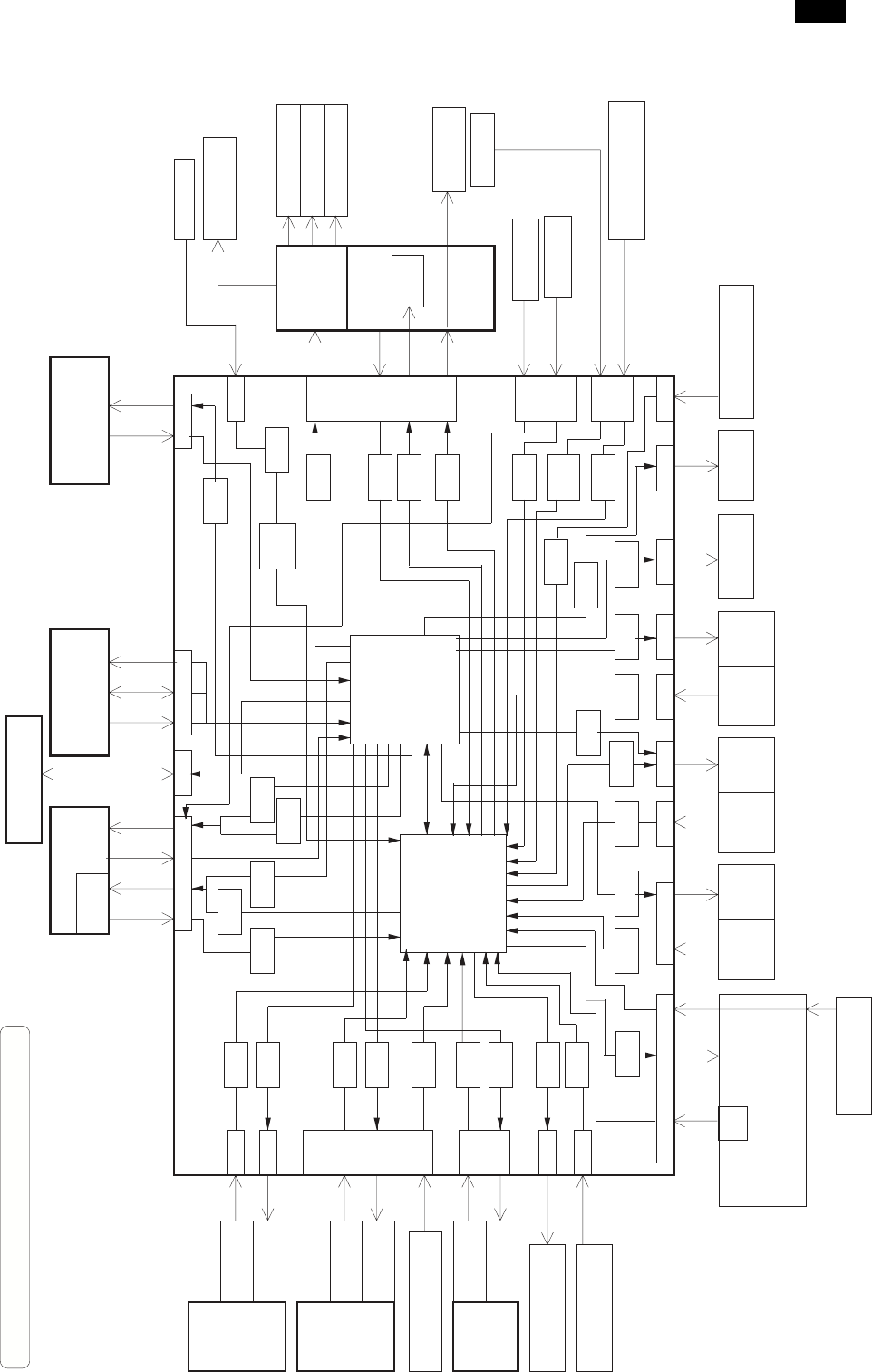
B. Main PWB block diagram (Load drive block diagram)
PAPER
CASSETTE1
TRAY EMPTY
DETECTOR
PAPER FEED
SOLENOID
PAPER
CASSETTE2
TRAY EMPTY
DETECTOR
PAPER FEED
SOLENOID
(OPTIONAL)
RESIST ROLLER
SOLENOID
PAPER EXIT
DETECTOR
MANUAL
PAPER FEED
PAPER FEED
SOLENOID
PAPER
DETECTOR
PAPER PATH DETECTOR 3
(Near CASSETTE2)
LSU UNIT
POLIGON
MOTOR
DRAM PWB
(OPTIONAL)
GDI PWB
(OPTIONAL)
CCD PWB
DV SENSOR
DEVELOPING BIAS
GRID CONTROL
TRANSFER CHARGER
MAIN CHARGER
HEATER LAMP
THERMISTOR
PAPER PATH DETECTOR 2
(Inside of FUSER)
PAPER PATH DETECTOR 1
(Near PS ROLLER)
COPY LAMP
VENCH RATION
FANMOTOR
TONER
MOTOR
MIRROR
MOTOR
MIRROR
HOME
POSITION
SENSER
MAIN
MOTOR
MAIN
MOTOR
LOCK
DETECTOR
TONER
CONTROL
SENSER
OPERATION PWB A (for Copier/GDI)
KEY
NEW PROCESS UNIT
SENSER
ARZ300 SERIES MAIN PWB A BLOCK DIAGRAM
HIGH VOLTAGE
CONTROL UNIT
ELECTRIC
SOURCE
POWER
RELAY
INTERLOCK
INTERLOCK
CN102
CN106
CN105
CN111
OR
CN103
CN117
CN116
CN114
CN122
CN120
CN101
CN113
CN119
CN118
CN112
CN104
CN107
CN109
CN113
CN121
CN123
CN115
IC103
IC103
IC103
IC103
IC116
IC114
IC108
IC114
IC106
IC125
IC104
IC102
IC103
IC114
IC119
IC115
IC112
IC107
IC112
IC103
IC104
IC107
IC101
IC102
IC118
IC114
IC114
IC113
IC112
IC107
IC110
CPU(H8S/2350)
IC111
ASIC(HG73C025FD)
IC107
IC112
IC112
IC107
IC112
IC107
CN110
IC107
/CED1
/CPFS1
/CED2
/CPFS2
PPD3
MFD
/MPFS
/RRS
POD
DRST
OP-CLK
OP-LATCH
OP-DATA
PSW
KIN1
KIN2
MMLD
/MM
MHPS
MRMT0 `3
TCS
TMa-O
TMb-O
VFMOUT
/VFMCNT
/CL
PPD1
PMCLK-A
/PMD
PMRDY
/VIDEO
S/H
/LDEN
HSYNC
DATA
DATA
INIT
/SLCTIN
/AUTOFD
/STB
/ACK
BUSY
PE
/FAULT
/SLCTIN
/REV
CCDHI
CCDLO
etc...
CCDD0 `7
etc...
DVSEL
/BIAS
FW
/PR
HLOUT
24V(DSWS)
5V(DSWS)
RTH-IN
PPD2
/TC
/MC
/GRIDL
CPWBX0010QS**
AL-1000/1010
12-2
Komentarze do niniejszej Instrukcji