
7-2
OVERVIEW
Document filing function
The document filing function allows you to save a document image in the machine's hard disk as a data file. The
image can be called up and printed or transmitted as needed.
The scanned document image is saved when printing or transmitting a document in copy mode, printer mode, or
image send mode ("QUICK FILE" or "FILE"). A document can also be scanned and saved without being printed,
copied, or transmitted ("scan save").
To allow you to search for the file and call it up, names (user name, file name, etc.) can be assigned to the file (except
when using Quick File).
Document filing functions that can be used vary depending on the configuration that you purchased.
■
■■
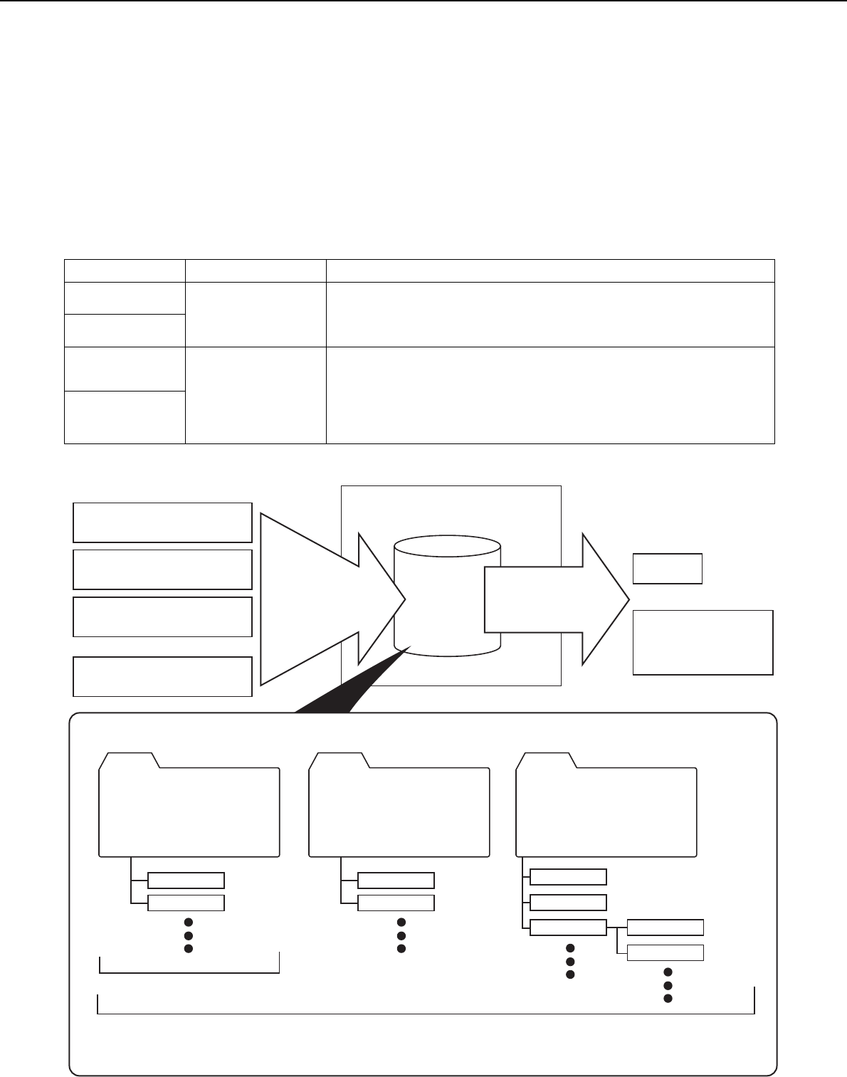
■ Data flow
Model Configuration Functions that can be used in document filing mode
AR-M550U
Copier model
●
Only Quick File in copy mode
●
When the optional printer expansion kit is installed, the same
functions can be used as on the copier/printer models.
AR-M620U
AR-M550N
Copier/printer
model
●
Images can be saved to the Quick File folder, the main folder, or
the custom folder.
●
When the optional facsimile expansion kit or network scanner
expansion kit is installed, images transmitted with those functions
can be saved.
AR-M620N
File 1
File 2
QUICK FILE FOLDER
File 1
File 2
MAIN FOLDER CUSTOM FOLDER
Copier model only
A password
can be set
Copier/printer model
A password
can be set
A password
can be set
Folder 1
Folder 2
Folder 3 File 1
File 2
Machine hard disk
Machine hard disk
Print
Save to machine's
hard disk
HDD
and
Send
(facsimile expansion kit
or network scanner
expansion kit required)
Printing in copy mode (Quick
File saving, page 7-6)
Printing from a computer (printer
data, page 7-9)
Transmission in fax/image send
mode (filing, page 7-7)
Scanning a document only
(scan save, page 7-10)
Data is saved by job
A user name and file name is
specified for each saved job
A user name and file name can
be specified for each file and
the file saved to a folder with
any desired name assigned.
Call up a saved
file to reuse it.
A stored file can be moved to a different folder under certain conditions (page 7-19).
Komentarze do niniejszej Instrukcji