
101
Age limitation
If an item sold is not allowed to be sold to certain aged persons by law, program the age limitation for the
corresponding PLU/UPC.
For each PLU/UPC
For a range of PLUs
When a PLU/UPC for which a setting other than zero (1 to 99) has been programmed as the age
limitation is entered, the birthday entry will be enforced.
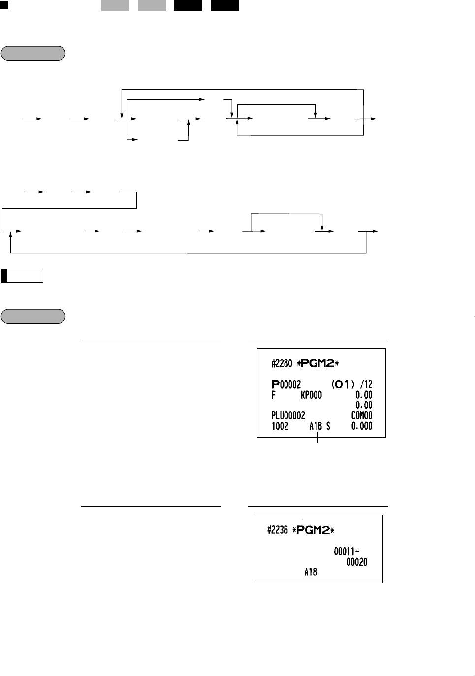
Programming the age limitation “18” for PLU 2
For each PLU/UPC
Programming the PLU 11 thru 20 for the age limitation “18”
For a range
of PLUs
2236
.@
11
@
20
@
18
t
Ç
PrintKey operation
2280
.@
2
@
18
t
Ç
PrintKey operation
2236
.
@
@@
t
Ç
End PLU code
(max. 5 digits)
Age limitation
(1 - 99)
To apply the current
setting of start PLU code
to PLUs within the range
Start PLU code
(max. 5 digits)
2280
.
@ @t
Ç
PLU code
(max. 5 digits)
Age limitation
(1 - 99)
To program any PLU/UPC
To program zero (for no limitation)
To program for the following PLU/UPC
Ä
UPC code
(6 to 13 digits)
22362280
PGM 2PGM 1
ER-A410/A420(SEC)-3 03.12.22 0:18 PM Page 101
Komentarze do niniejszej Instrukcji