Sharp ER-A440 Instrukcja Użytkownika Strona 22

  • Pobierz
  • Dodaj do moich podręczników
  • Drukuj
  • Strona
    / 52
  • Spis treści
  • BOOKMARKI
  • Oceniono. / 5. Na podstawie oceny klientów
Przeglądanie stron 21
7) Caution
CAUTION
If fuse F2 should be blown, the dot head solenoid may be shorted. Be
sure to check the head impedance and driver breakdown.
When fuse F2 is blown:
Remove F2, and perform the service resetting. The set the mode
switch to a position other than SRV and SRV’ and turn off the
power.
Install fuse F2 (1A) and turn on the power.
If the fuse blows with the above operation, driver 4AC16 may be
shorted.
Turn off the power.
Disconnect the printer cable from the printer. Measure impedance
between the printer body connector pin 5 and the following pins:
1, 3, 9, 11, 13, 21, 25
The impdenace must be 10.5 ± 10%.
If impedance is outside the above range, the dot solenoid is bad.
Replace the dot head unit.
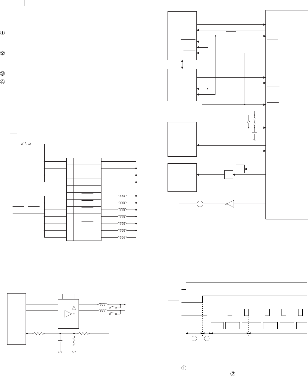
8. Drawer drive circuit
Fig. 8-1
The drawer is directly supported by the CPU. No action starts when
the power supply is not steady as the output stage of the driver is
pulled VP by VRESC signal.
Drawer open and close is sensed with the microswitch provided in the
drawer whose signal is level converted with R74 and R73 and directly
read by the CPU.
9. Key, display, time buzzer controls
Fig. 9-1
1) Power on sequence
During service interruption, the CKDC8 senses POF within 500msec.
When service interruption is cancelled by turning on the power, the
CKDC8 cancels resetting of the CPU in the command mode. After
initializing each port, the CPU reads the start condition (1 byte).
Fig. 9-2
After sampling POF High, the CKDC5 performs mode scan and key
scan at
, then cancels resetting of the CPU. After being cancelled,
the CPU initializes each port at
and reads the start condition.
After being cancelled, the CPU reads the start condition without fail to
set the sift mode. If, however, the first starting is made in other than
SRV mode after the CKDC8 resets the CPU without request from the
CPU, the CKDC8 sets the start condition supposing that starting is
made in SRV mode.
VCOM5
VCOM7
VCOM17
VCOM23
DOT31
3
9
11
13
21
25
DOT7
DOT5
DOT2
DOT1
DOT4
DOT6
DOT1~DOT7
+24V
DR0 DRAW0
52
50
DOSP
C97
1000P
R144
1K
TD62308F
R143 4.7K
51
DR1 DRAW1
VRESC
CPU
+24V
Drawer
solenoid
+24V
R42
47K
IC18
KR0~7,KR10,KR11
ST0~ST7
ST0~ST7
G1~G10 T0~T9
RES0
RESET
VDD
RES0
a~g,DP
KR0~KR7
KR10,KR11
a~g,DP
Key board
Display
CKDC 8
VCC
B
BUZZER
2
Driver
Driver
HTS1
SCK1
RESET
INT2
POFF
HTS
SCK
RESET
HTS
SCK
RES1
CPU
MPCA7
STH1
STH
STH
P11
P12
RES
LDRQ
SHEN
LDRQ
SHEN
P10
ERC
ECR
P-OFF
POFF
POF
RES1
SHEN
LDRQ
1
2 Start condition Next command
4 – 15
Przeglądanie stron 21
1 2 ... 17 18 19 20 21 22 23 24 25 26 27 ... 51 52

Komentarze do niniejszej Instrukcji

Brak uwag

Vigo VG09035K manuály

Uživatelské manuály a uživatelské příručky pro Pro domov Vigo VG09035K.
Poskytujeme 1 manuály pdf Vigo VG09035K ke stažení zdarma podle typů dokumentů: Uživatelský manuál






Další produkty a příručky pro Pro domov Vigo

Modely Typ Dokumentu
VG09035K1 Uživatelský manuál   Vigo VG09035K1 User Manual, 7 stránky
VG09036K1 Uživatelský manuál   Vigo VG09036K1 User Manual, 7 stránky
VG09036K Uživatelský manuál   Vigo VG09036K User Manual, 7 stránky
VG09037K1 Uživatelský manuál   Vigo VG09037K1 User Manual, 7 stránky
VG09037K Uživatelský manuál   Vigo VG09037K User Manual, 7 stránky
VG09038K1 Uživatelský manuál   Vigo VG09038K1 User Manual, 7 stránky
VG09038K Uživatelský manuál   Vigo VG09038K User Manual, 7 stránky
VG09039K1 Uživatelský manuál   Vigo VG09039K1 User Manual, 7 stránky
VG09039K Uživatelský manuál   Vigo VG09039K User Manual, 7 stránky
VG09010K1 Uživatelský manuál   Vigo VG09010K1 User Manual, 7 stránky
VG09010K Uživatelský manuál   Vigo VG09010K User Manual, 7 stránky
VG09017K1 Uživatelský manuál   Vigo VG09017K1 User Manual, 7 stránky
VG09017K Uživatelský manuál   Vigo VG09017K User Manual, 7 stránky
VG09018K Uživatelský manuál   Vigo VG09018K User Manual, 7 stránky
VG09018K1 Uživatelský manuál   Vigo VG09018K1 User Manual, 7 stránky
VG09019K1 Uživatelský manuál   Vigo VG09019K1 User Manual, 7 stránky
VG09019K Uživatelský manuál   Vigo VG09019K User Manual, 7 stránky
VG09020K1 Uživatelský manuál   Vigo VG09020K1 User Manual, 7 stránky
VG09020K Uživatelský manuál   Vigo VG09020K User Manual, 7 stránky
VG09027K Uživatelský manuál   Vigo VG09027K User Manual, 7 stránky