
6. SSP circuit
1) Block diagram
This is the circuit employed to do the Special Service Preset(SSP).
(Block diagram)
Fig. 6-1
(MPCA7 block diagram)
Fig. 6-2
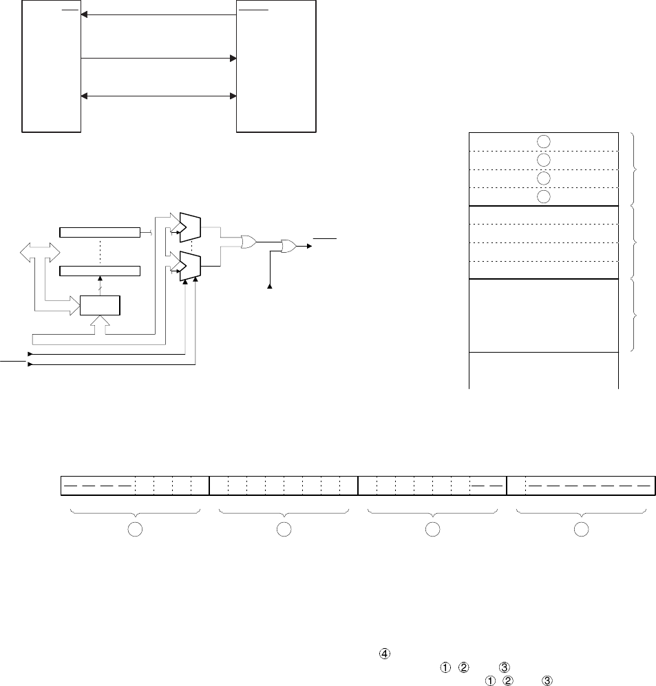
As the address detection system, the brake address register compari-
son system is employed though the mapping system was employed
in the conventional monitor RAM. The address registerlocated in
MPCA is always compared with the system address bus to monitor
and generate NMI signal at a synchronized timing and togo to NMI
exception process.
In the exception process routine service routine, the entry address is
checked to go to SSP sub routine.
Entry to the break address register (BAR) is performed through ad-
dress FFFF00H or later decoded in MPCA7.
2) SSP register
The break address register (BAR) is accessed through direct address
of FFFF00H~FFFFFFH. Entry number is 32 entry.
Fig. 6-3
Each BAR is composed of 4 byte address. Bit composition is as
follows:
Fig. 6-4
is the enable register. The entry registers of the break address are
assigned to
, , and . Each bit of address corresponds to each
bit position, writing to
, , and is performed without shifting. The
corresponding area is 1MB space of ROS1 and ROS2.
CPU MPCA7
A0~23
D0~D7
NMI
SSPRQ
D0~
D7
A23~
A0
BAR 0
BAR N
REGCS
Decode
Comparator
Coincide
Coincide
SPE
(Enable register)
SSPRQ
(NMI)
Control signal
ROMCS
O
N
1
2
3
4
FFFF00
H
1
2
3
4
5
6
7
BAR0
BAR1
BAR2
70
1 2 3 4
A19 A18 A17 A16 A15 A8 A7 A2
EN
Upper bits Intermediate bits Lower bits Enable register
EN (bit7) = 1 Enable
= 0 Inhibit
Don't care for "-----."
< BAR composition >
4 – 12
Komentarze do niniejszej Instrukcji