
33
3
USING THE KEY OPERATOR PROGRAMS
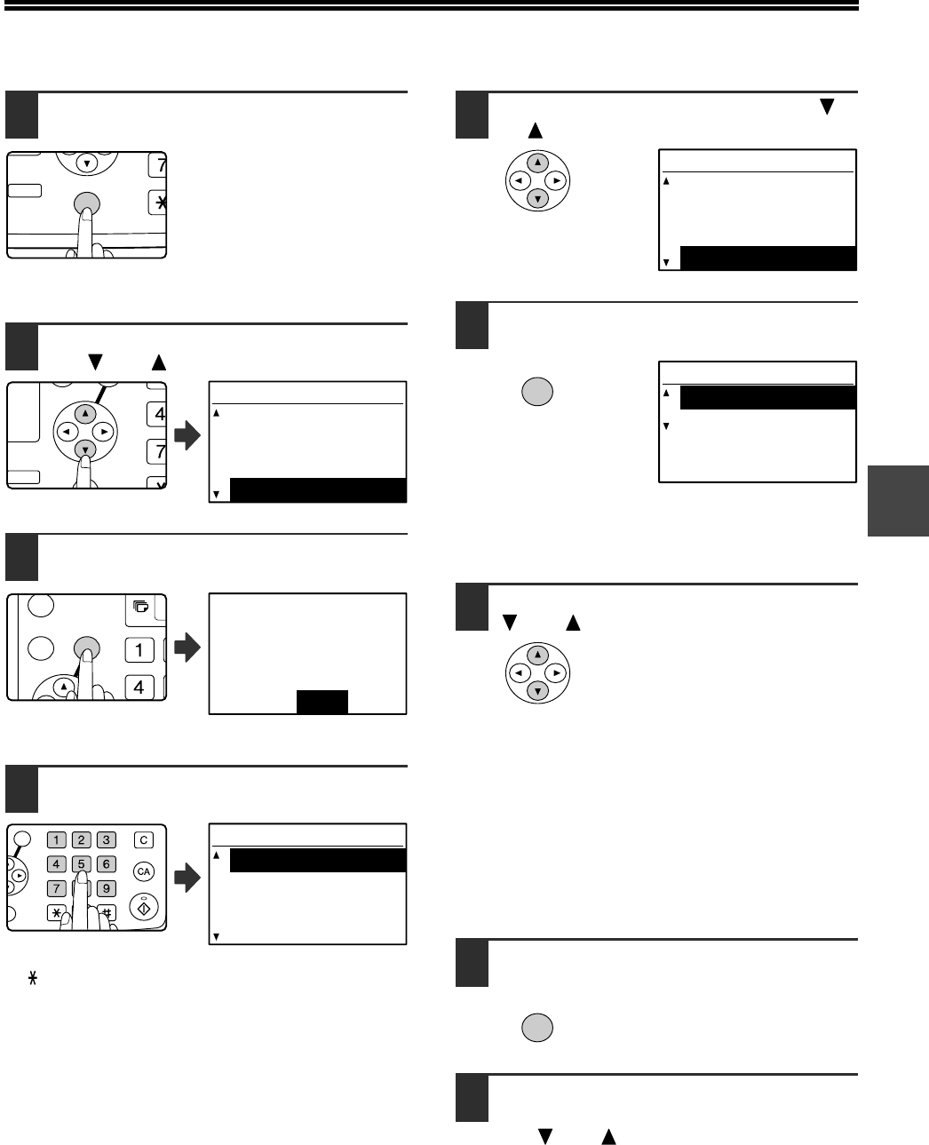
1
Press the [SPECIAL FUNCTION] key.
The special function
screen will appear.
2
Select "KEY OPERATOR PRG." with
the [ ] or [ ] key.
3
Press the [OK] key.
The key operator code
entry screen appears.
4
Enter the key operator code with the
numeric keys.
• " " will appear for each digit will enter.
• The mode selection screen will appear.
5
Select the desired mode with the [ ]
or [ ] key.
6
Press the [OK] key.
The settings of the
selected mode will
appear.
Example: The screen when "SCANNER" is selected.
7
Select the desired program with the
[] or [] key.
• If a checkbox appears to the left of the program
name, the program is enabled by pressing the [OK]
key to make a checkmark appear. The program is
disabled by pressing the [OK] key once again to
clear the checkmark. After making the selection, go
to step 9.
• If a checkbox does not appear by a program, press
the [OK] key to display the settings screen for the
program.
8
Press the [OK] key and follow the
instructions in the program screen.
9
To use another program for the same
mode, select the desired program with
the [ ] or [ ] key.
To use a program for a different mode, press the
[BACK] key and select the desired mode. Press the
[CA] key to exit the key operator programs.
DUPLEX
SPECIAL FUNCTION
ACC.
DUPLEX SCAN
DUPLEX SCAN
GH
PQR
DUPLEX
SPECIAL FUNCTION
DUPLEX SCAN
SPECIAL FUNCTION
PAPER SIZE SET
DISPLAY CONTRAST
TOTAL COUNT
KEY OPERATOR PRG.
Enter key operator
code.
KEY OPERATOR CODE:
-----
ABC DEF
JKLGHI MNO
TUVPQRS WXYZ
@.-
_
FUNCTION
ACC. #-C
READ-END
OK
MODE SELECT
KEY OP. # CHANGE
COPIER
PRINTER
SCANNER
MODE SELECT
KEY OP. # CHANGE
COPIER
PRINTER
SCANNER
OK
SCANNER
DISABLE USB SCAN
INITIAL COND.
OK
Komentarze do niniejszej Instrukcji