Sharp FO-4970 Instrukcja Użytkownika Strona 29

  • Pobierz
  • Dodaj do moich podręczników
  • Drukuj
  • Strona
    / 86
  • Spis treści
  • BOOKMARKI
  • Oceniono. / 5. Na podstawie oceny klientów
Przeglądanie stron 28
FO-4970U
1
2
6
4
3
5
BDEFG
I
HCA
BDEFG
I
HCA
1
2
6
4
3
5
67
66
65
64
92
91
90
89
86
85
84
37
36
35
34
33
32
31
30
29
28
25
24
A3
A2
A1
A0
D15
D14
D13
D12
D11
D10
D9
PD31
PD30
PD29
PD28
PD27
PD26
PD25
PD24
PD23
PD22
PD21
PD20
MD15
MD14
MD13
MD12
MD11
83
80
79
78
77
74
73
72
71
68
23
22
21
20
19
18
17
16
15
12
11
10
9
MD14
MD13
MD12
MD11
MD10
MD9
MD8
MD7
62
58
57
56
54
53
61
52
96
97
55
63
98
99
8
7
6
5
4
3
2
49
48
47
46
45
44
42
41
38
43
95
13
39
59
75
87
100
14
40
60
76
26
50
69
81
93
1
27
51
70
82
94
88
MD6
MD5
MD4
MD3
MD2
MD1
MD0
R269
10K
C246 0.1
C247 0.1
C250 0.1
C249 0.1
C251 0.1
C252 0.1
C211 0.1
C212 0.1
C208 0.1
C207 0.1
C206 0.1
MD10
MD9
MD8
MD7
MD6
MD5
MD4
MD3
MD2
MD1
MD0
AO3
AO2
AO1
/RESET2
/QMCS1
/QMWR
/QMRD
/QMCDAK
QMCDRQ
CLKF
R268
10K
R267
0
C210 C209
AO[12:0]
MD[15:0]
+5V
DG DG
DG
DG
MD15
MD[15:0]
+5V
+5V
/QMWR
/QMRD
QMPDRQ
/QMPDAK
+5V
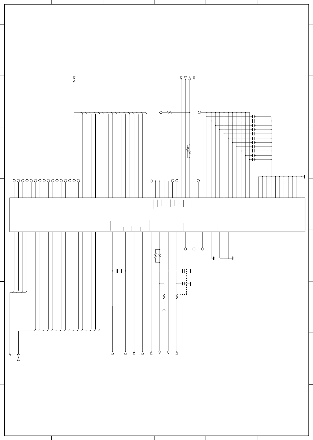
IC23 M65761FP QM-CODER LSI
D8
D7
D6
D5
D4
D3
D2
D1
D0
RESET
CS
WR
RD
DMAAK
DMARQ
INTR
MCLK
XCLK
TOUT2
TOUT1
BUS16
BHE
TEST1
TEST0
PD19
PD18
PD17
PD16
PD15
PD14
PD13
PD12
PD11
PD10
PD9
PD8
PD7
PD6
PD5
PD4
PD3
PD2
PD1
PD0
XWAIT
PXCK
PTIM
SVID
PRDY
RVID
PDWR
PDRD
PDRQ
PDAK
PXCKO
VCC
VCC
VCC
VCC
VCC
VCC
VCC
VCC
VCC
VCC
VCC
GND
GND
GND
GND
GND
GND
GND
GND
GND
GND
GND
(7-5D)
(1-6H)
(1-4A)
(7-5G)
(7-5G)
(7-5G)
(7-4G)
(7-4G)
(1-4A)
(7-5G)
(7-5G)
(7-5G)
(7-4G)
(1-6H)
AO4
TP512
TP513
TP514
TP515
TP516
TP517
TP518
TP519
TP520
TP521
TP522
TP523
TP524
TP525
TP526
TP527
TP528
TP529
R555 0
TP530
QMCINT
(6-3G)
N.M.
TP531
TP532
TP533
DG
DG
C528
1000P
R554
0
JBIG block 16/16
6 – 16
Przeglądanie stron 28
1 2 ... 24 25 26 27 28 29 30 31 32 33 34 ... 85 86

Komentarze do niniejszej Instrukcji

Brak uwag