
47
CONVENIENT COPY FUNCTIONS
3
ORIGINAL SIZE
If you wish to use the paper other than the automatically selected original size, original size setting is specified by
the special modes. The mix feeding setting (p.25) is also selected here.
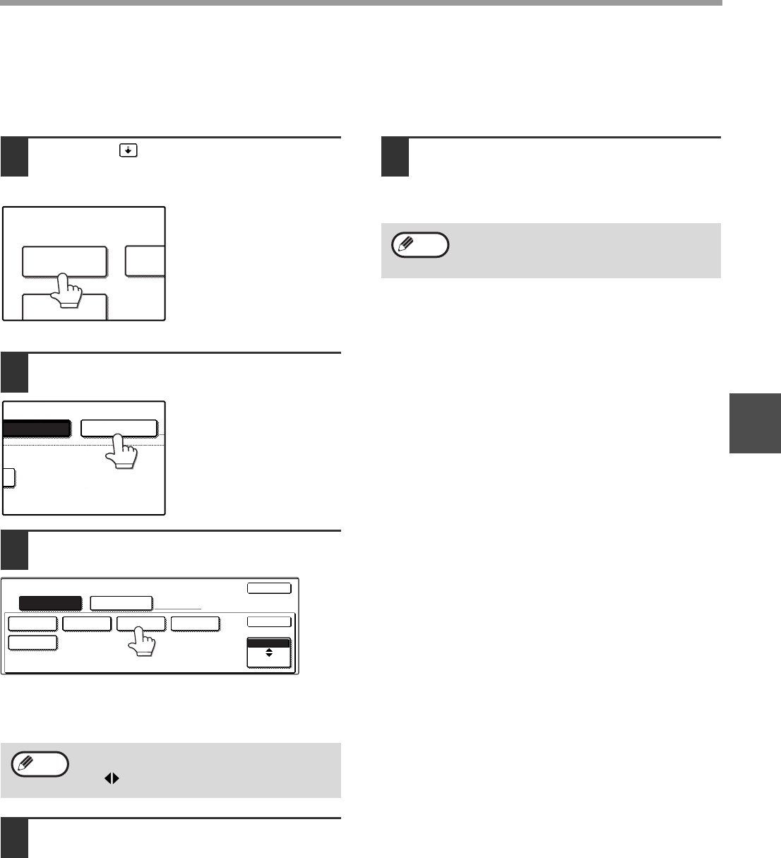
1
Touch the key and then touch the
[ORIGINAL SIZE] key in the special
modes menu screen.
The original size setting
screen will appear.
2
Touch the [MANUAL] key.
3
Select the original size.
[MANUAL] key is highlighted and the selected paper
size is displayed.
4
Touch the inside [OK] key.
You will return to the special modes menu
screen.
5
Touch the [OK] key in the special
modes menu screen.
You will return to the main screen of the copy
mode.
To select an inch size original, touch the
[AB INCH] key. Inch sizes will appear.
ORIGINAL
SIZE
CARD SHOT
COV
AL MODES
MANUAL
GINAL SIZE
AUTO
MIX SIZE ORIGINAL FEEDING MOD
OK
INCH
AB
OK
AUTO
MANUAL
ORIGINAL SIZE
A5 A4 A4R B4
A3
Note
To select mixed feeding, select the "MIX SIZE
ORIGINAL FEEDING MODE" checkbox.
Mixed feeding is explained on page 25.
Note
ar_m318_uk_cpy.book 47 ページ 2007年1月15日 月曜日 午前11時36分
Komentarze do niniejszej Instrukcji