
AR-FX11 SIMULATIONS, FAX SOFTWARE SWITCH 6-14
66 13 Dial test
Used to send the dial pulse and the DTMF signal, and perform the dial pulse make time adjustment and the
DTMF signal send level adjustment according to necessity.
Main
code
Sub
code
Contents Remark
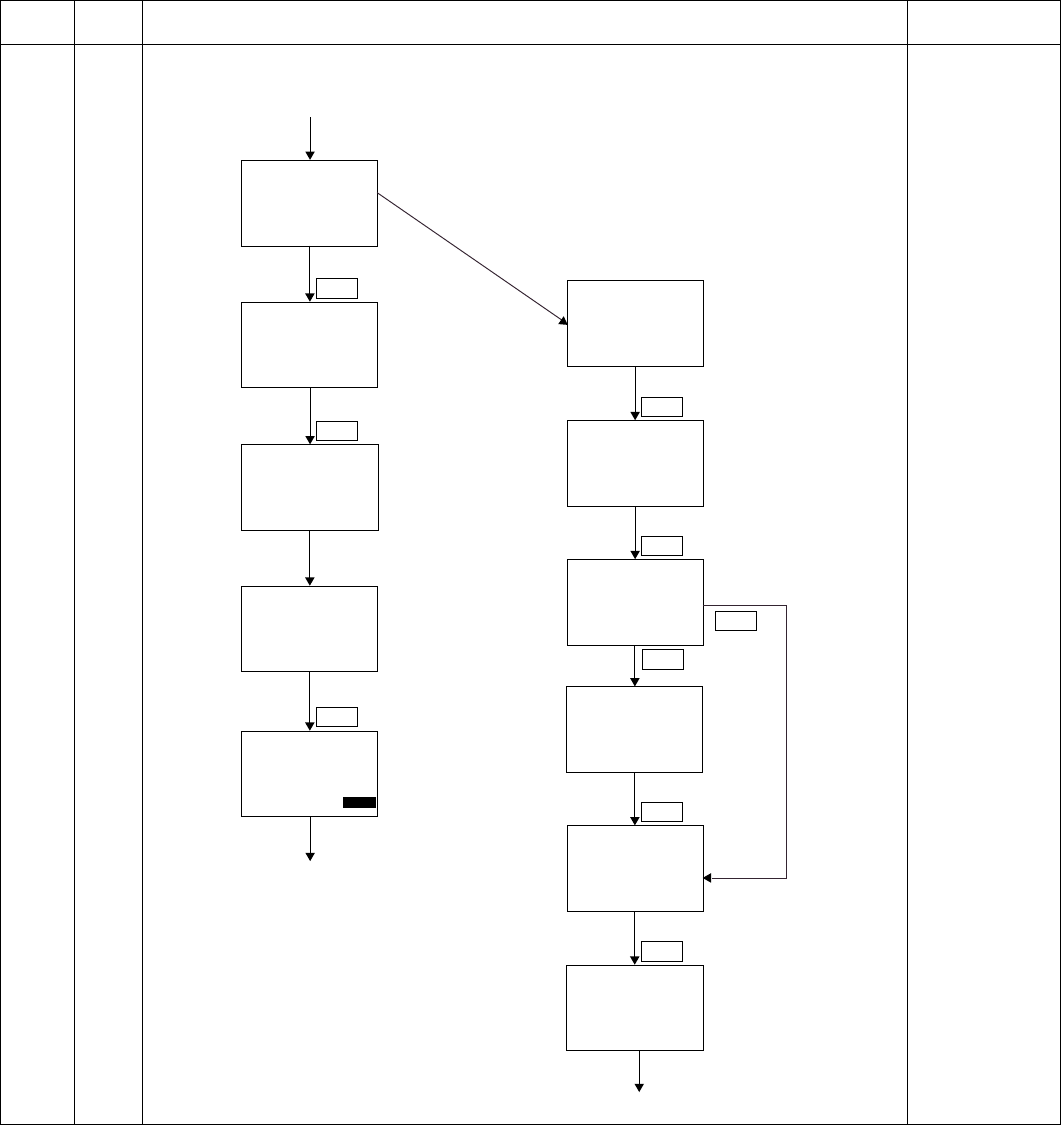
Sim66-13 DIAL TEST
1:PULSE 10pps
2:PULSE 20pps
3:DTMF
( 1-3 ) X
SIM66-13 initial window
Select with 10-key and press OK key.
Select with 10-key
and press OK key.
SENDING 10 pps Yyms
INPUT DIAL #
XXXXXXXXXXXX
EXEC
OK
Sim66-13 DIAL TEST
PULSE 10pps
INPUT MAKE TIME
YY
( 26-41 ) YY
OK
Sim66-13 DIAL TEST
PULSE 10pps Yyms
INPUT DIAL #
XXXXXXXXXXXXX
EXEC
Sim66-13 DIAL TEST
SEND 10 pps Yyms
INPUT DIAL #
XXXXXXXXXXXXX
EXEC
OK
Sim66-13 DIAL TEST
OK
Sim66-13 DIAL TEST
INPUT HIGH LEVEL
DTMF SOFT SW.
Y
( 0-21 ) XX
OK
Sim66-13 DIAL TEST
SELECT HIGH LEVEL
1:DEFAULT
2:SOFT SW. Y
( 1-2 ) X
OK
Sim66-13 DIAL TEST
INPUT LOW LEVEL
DTMF SOFT SW.
Y
( 0-15 ) XX
OK
Sim66-13 DIAL TEST
DTMF HIGH:XX LOW:YY
INPUT DIAL #
XXXXXXXXXXXXX
EXEC
OK
Sim66-13 DIAL TEST
DTMF HIGH:XX LOW:YY
INPUT DIAL #
XXXXXXXXXXXXX
EXEC
Sim66-13 DIAL TEST
SELECT LOW LEVEL
1:DEFAULT
2:SOFT SW. Y
( 1-2 ) X
OK
After selection
with 10-key
After selection
with 10-key
After selection
with 10-key
After selection
with 10-key
The input of 10-key enters the fourth digit.
(If there are too many, scroll to the left.)
After pressing OK key,
during execution
After pressing OK key,
during execution
Completion of execution
(Highlighted during execution)
CA key : Simulation cancel
Interrupt key : Sub code input window
C key : Input clear
10-key : Input of time and dial number
and selection of an item
OK key : Settlement and execution of an input
START key : Settlement of an input
RETURN key : Returns to the selection window
XXXXXXXX : Input dial
When "1" is selected
When "2" is selected
Completion of execution
(Highlighted during execution)
SIM66-13 initial window
[06]SIMULATIONS ・ FAXSOFTWARESWITCH.fm 14 ページ 2004年11月12日 金曜日 午後2時24分
Komentarze do niniejszej Instrukcji