
6 /
M
M M
M
M
M
M
M
LED Head
Centronics I/F
USB I/F
2 ⋅ Option Slots
Junction Board
Pulse Motor
Engine Control
Low Voltage
Power Unit
Fuser
Unit
High Voltage
Power Unit
2nd/3rd Tray
Duplex
Unit
Belt
Unit
<Sensors, Switches and Thermistors>
Paper size sensor (4 bits)
Paper empty sensor
Paper near empty sensor
MT paper empty sensor
FF home switch
Loading sensor 1
Loading sensor 2
C-ID
Unit
M-ID
Unit
Y-ID
Unit
K-ID
Unit
C ID M ID Y ID K IDBelt Heat
MT/
Registration
Hopping
Operator Panel
3 ⋅ ROM
DIMMs
4 ⋅ RAM
DIMM
IDE
I/F(HDD)
DC Fan
Note
Note Option Slot:
LAN Card made by JCI
< advanced Sensors,>
Media Thickness Detection
Density Detection
Color Misalignment Detectin
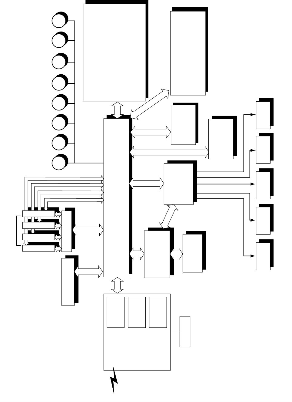
1. CONFIGURATIONS
1.1 System Configuration
Figure 1-1 shows the system configuration of the ARC200P.
Figure 1-1
Komentarze do niniejszej Instrukcji