
7
1
Подготовка к эксплуатации
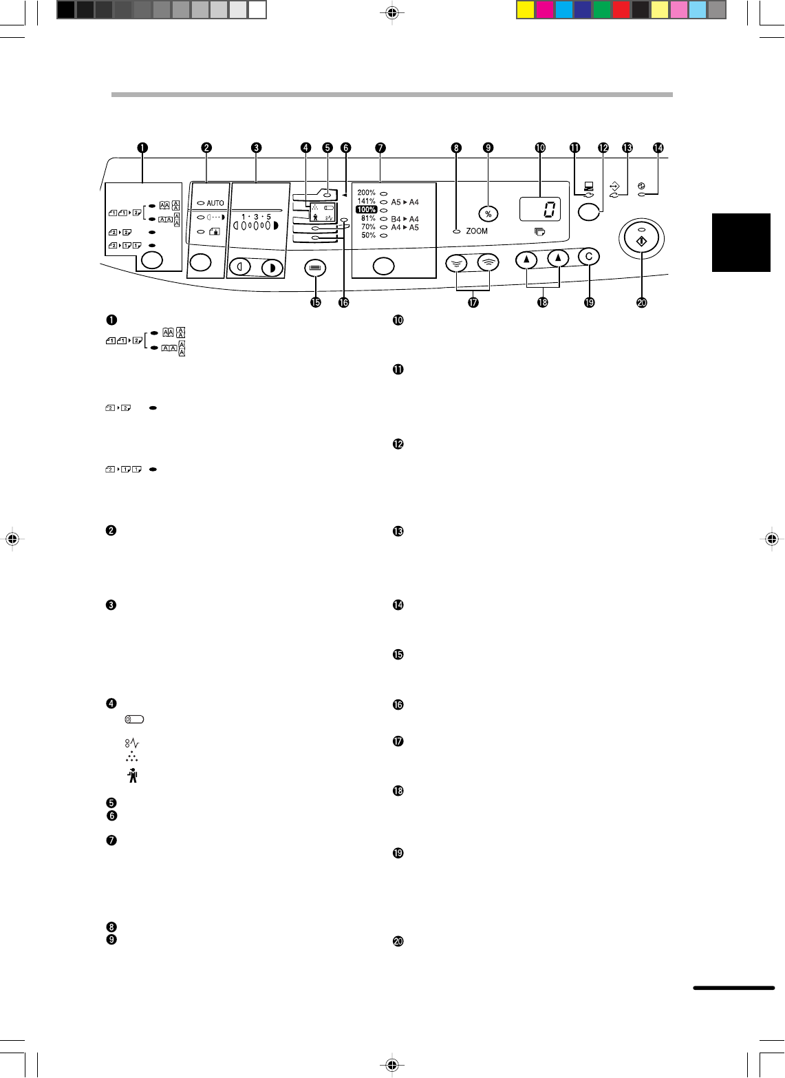
ПАНЕЛЬ УПРАВЛЕНИЯ
Клавиша и индикаторы режима копирования
:Двухсторонние копии с
односторонних оригиналов
Может быть выбран режим
переворачивания листа вдоль
длинной или вдоль короткой
стороны.
:Двухсторонние копии с
двухсторонних оригиналов. (Этот
режим может быть выбран только
при использовании устройства
RSPF).
:Односторонние копии с
двухсторонних оригиналов. (Этот
режим может быть выбран только
при использовании устройства
RSPF).
Клавиша и индикаторы выбора режимов
экспозиции.
Используются для последовательного выбора
режимов экспозиции: AUTO, MANUAL или PHOTO.
О выбранном режиме свидетельствует
соответствующий индикатор. (стр. 16)
Клавиши регулировки яркости и индикаторы
экспозиции
Для регулирования используются уровни
экспозиции MANUAL или PHOTO. О выбранном
уровне экспозиции свидетельствует
соответствующий индикатор. (стр. 16)
Используются для начала и завершения установки
программы пользователя. (стр. 21)
Сигнальные индикаторы
:Индикатор необходимости замены
äåâåëîïåðà (стр.
32
)
:Индикатор застревания бумаги (стр.
27
)
:Индикатор необходимости замены
картриджа тонера (стр. 23)
:Индикатор технического обслуживания
(стр.
32
)
Индикатор устройства RSPF (стр. 13)
Индикатор застревания бумаги в устройстве
RSPF (стр. 32)
Клавиша выбора масштаба копирования и
индикаторы масштаба копирования
Используется для последовательного выбора
уменьшения/увеличения масштабов копирования.
О выбранном масштабе копирования
свидетельствует соответствующий индикатор
(стр. 17)
Индикатор масштабирования (стр. 17)
Клавиша отображения масштаба (%)
копирования (стр. 17)
Дисплей
Дисплеи указывают количество копий,
коэффициент масштабирования при копировании,
код используемой программы и код ошибки.
Индикатор ОН ЛАЙН
Высвечивается, когда аппарат используется в
качестве принтера. Для использования
копировального аппарата в качестве принтера
требуется дополнительный модернизирующий
набора принтера.
Клавиша ОН ЛАЙН
Изменяет режим онлайн на офлайн, когда
установлен модернизирующий набор PCL и
используется принтер PCL.
Изменяет режимы с онлайн на офлайн, когда
установлен модернизирующий набор GDI и
используется принтер GDI.
Индикатор
ДАННЫЕ
Указывает на то, что принтер находится в
процессе получения или обработки печатаемых
данных. Для использования копировального
аппарата в качестве принтера требуется
дополнительный модернизирующий набор PCL.
Индикатор режима экономии энергии
Высвечивается, когда копировальный аппарат
находится в режиме экономии энергии. (стр. 20,
21)
Клавиша выбора лотка
Используется для выбора устройства для подачи
бумаги (лоток для бумаги или лоток
дополнительной подачи бумаги). (стр. 19)
Индикаторы места подачи бумаги
Высвечиваются для отображения выбранного
устройства для подачи бумаги.
Клавиши масштабирования
●
Используются для выбора уменьшения или
увеличения масштаба копирования от 50 до 200
% с приращением 1%. (стр. 17)
Клавиши количества копий
●
Используются для выбора желаемого
количества копий (от 1 до 99). (стр. 15)
●
Используются для ввода программ
пользователя. (стр. 21)
Клавиша сброса
●
Нажмите для очистки дисплея или нажмите во
время копирования для прекращения процесса
копирования. (стр. 15)
●
Нажмите и удерживайте во время отображения
на дисплее общего количества копий,
сделанных на данный момент
времени
. (стр. 22)
Клавиша печати и индикатор готовности
●
Копирование возможно, когда индикатор
находится во включенном состоянии.
●
Используйте для установки программы
пользователя.
Komentarze do niniejszej Instrukcji