
53
VL-AX1U
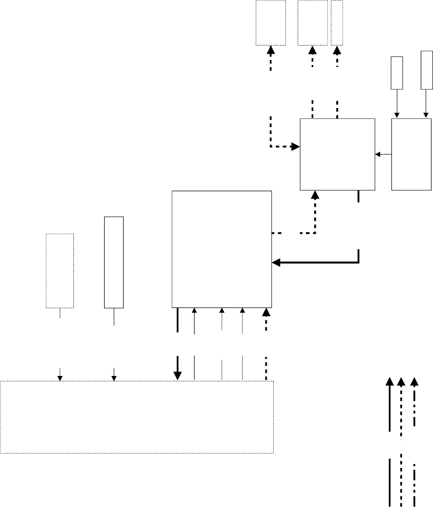
13-5. AUDIO/DIGITAL OUTPUT SECTION BLOCK DIAGRAM
REC (EE)
PB
REC (EE), PB
MECHA/SYSTEM MiCON
IC1602
16Bit ADC/DAC
VHiPCM3008+-1
16P
IC601
AUDIO I/O
VHiBH7761KV
48P
IC6601
MIC AMP
VHiBA7780KV
64P
HP JACK
INT MIC
TELE MIC
AV
JACK
SPEAKER
DV CONNECT
REC/PB ENGINE
BLOCK
SP OUT
DFSO
DFSI
AIDAT
AUD R DA OUT
AUD L DA OUT
AUDIO R I/O
AUDIO L I/O
ADMCK
PDAD
PDDA
DODAT
CS-1394,
RD-1394,
WR-1394
AUD R AD IN
AUD L AD IN
XTPA0, TPA0,
XTPB0, TPB0
HP OUT
MIC-L
MIC-R
Komentarze do niniejszej Instrukcji