
5 - 33
5
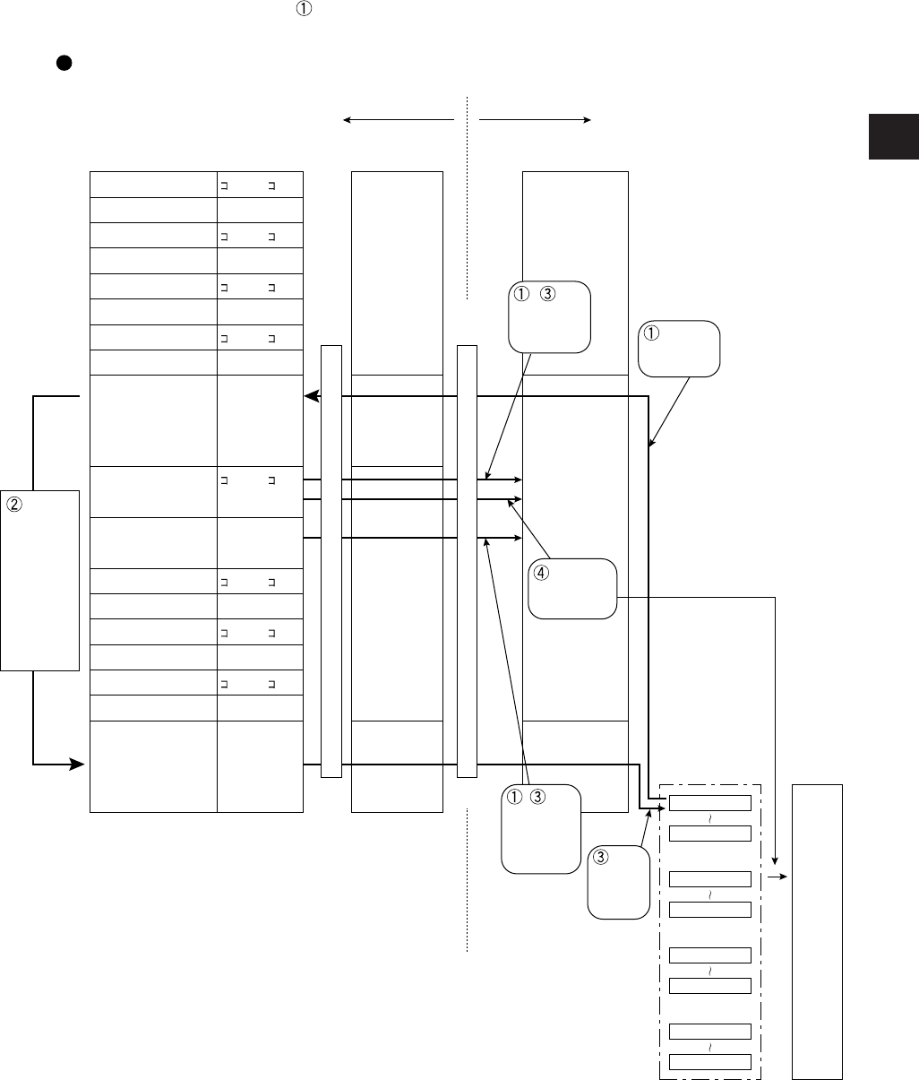
5-5 How to block-transfer any single block of data
The following describes a method of reading any single block of data to block data storage area on the
JW50H/70H/100H control module input section from shared RAM on JW-12PS/14PS, and transferring
that block data to block data storage area on the JW50H/70H/100H control module output section. In
this example, the read/write section of the block data is added to the "transfer to relay area" sample
ladder program on the previous page.
[Example]The content of X-axis parameter 1 is read to the JW50H/70H/100H control module from
JW-14PS on JW-14PS (top address 49000) on page 5-26, and that data is transferred to
the write area to write the data.
Relay unit X-axis input area
Byte unit X-axis input area
Relay unit Y-axis input area
Byte unit Y-axis input area
Relay unit Z-axis input area
Byte unit Z-axis input area
Relay unit A-axis input area
Byte unit A-axis input area
Relay unit X-axis output area
Byte unit X-axis output area
Relay unit Y-axis output area
Byte unit Y-axis output area
Relay unit Z-axis output area
Byte unit Z-axis output area
Relay unit A-axis output area
Byte unit A-axis output area
0520 to 0523
49204 to 49217
0524 to 0527
49224 to 49237
0530 to 0533
49244 to 49257
0534 to 0537
49264 to 49277
49300 to 49377
0500 to 0503
49004 to 49017
0504 to 0507
49024 to 49037
0510 to 0513
49044 to 49057
0514 to 0517
49064 to 49077
49100 to 49177
49100 to 49177
49200 to 49203
49204 to 49217
49220 to 49223
49224 to 49237
49240 to 49243
49244 to 49257
49260 to 49263
49264 to 49277
49300 to 49377
49000 to 49003
49004 to 49017
49020 to 49023
49024 to 49037
49040 to 49043
49044 to 49057
49060 to 49063
49064 to 49077
All axes input block
data area (PS→PC)
•
Handled in 64-byte units
•
Area in which 1 block of
block data in PS is read
All axes input block
data area (PC→PS)
•
Handled in 64-byte units
•
Area in which 1 block of
block data in PS is written
Transfer
from input
block data
storage area
to output
block data
storage area
according to
reference
program
Read X-
axis block
data 0.
X-axis block 00
X-axis block 31
Y-axis block 00
Y-axis block 31
Z-axis block 00
Z-axis block 31
A-axis block 00
A-axis block 31
Flash
ROM
Internal RAM area
Shared RAM
PC special I/O areaPS relay assignments by translation ladder
PC side internal memory JW-14PS internal memory
Translation by reference ladder program
I/O refresh
, Set
block data 0
read/write
relays.
Save block
data. (write to
flash ROM)
, No.
designation
register at
block data
0 read/write
Write
X-axis
block
data 0.
Data flow for reading/writing X-axis parameter 1 (block data 0) from the PS side
Komentarze do niniejszej Instrukcji