
SJ-40J-GY/ BE
SJ-W40J-GY/ BE
SJ-36J-GY/ BE
SJ-W36J-GY/ BE
10
R & L door
R & L door
R & L door
Lower hinge ass'y
1 ~ 1.5mm
Roller spacer
(0.5 mm thick Left and
right as symmetric)
Roller assembly
Door cam spacer
(Align the door to
0.5 mm thick corner R.)
Door cam bottom
33
33
3Removal and installation of Bottom hinge ass'y and Top hinge ass'y
Remove the relevant screws.
NOTE After replacement, adjust the position relationship of the door. (Refer to the next item.)
Proper climbing width of roller: 1 to 1.5 mm
Tolerance of climbing width of left and right rollers: within 0.5 mm
4 4
4 4
4Adjusting method of R&L door
If any heaviness is felt during opening/closing of the R&L door, any different weight is felt between leftward/
rightward openings, any large drop of the roller felt or any other abnormality is felt, adjust the following.
NOTE It must not be skipped or forgot to install any concerned part. Otherwise, it will cause the door to get off.
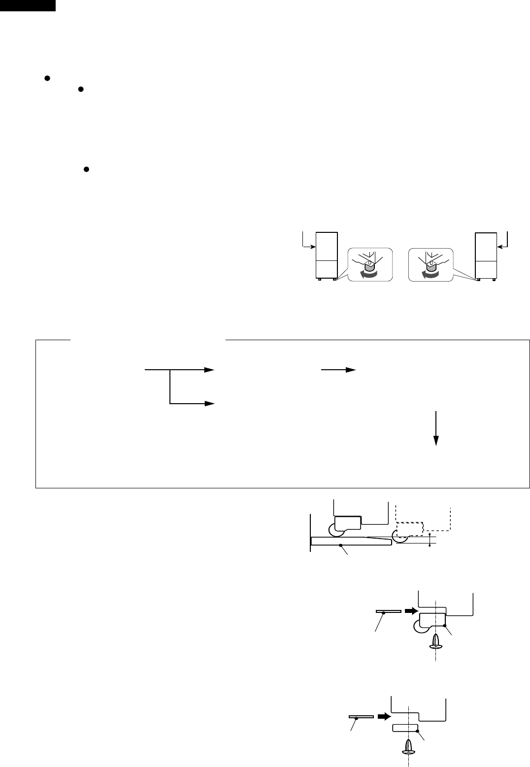
CAUSE 1. The floor surface is not horizontal. Not level. —> The refrigerator is twisted.
2. The climbing width of the roller of the R&L door is larger or smaller than specified. (Proper climbing
width: 1 to 1.5 mm)
(1) CAUSE 1; Adjust the adjustable legs as shown in
the right.(Figure F-9)
If it can not be adjusted with the adjustable legs,
proceed with the following work.
(2) Check the climbing
width of the roller.
(1 to 1.5 mm as proper)
Larger
Smaller
(3) -1 Insert the spacer
into the roller assembly.
(3) -2 Insert the spacer
under the door cam.
(4) Check the door opening/closing.
(Opening/closing weight,
self-closing force, climbing
width of roller and left/right balance)
(5) Adjust the upper hinge.
(If the clearance on the hinge is
smaller, insert the spacer.)
Procedure outline (Cause 2)
(The difference between the climbing widths of the
left and right rollers is 0.5 mm or less.)
(3)-1 The climbing width is smaller.
Insert the roller spacer between the roller
assembly and door.(Insert plural spacers
according to the climbing width.)
(3)-2 The climbing width is larger.
Insert the door cam spacer between the door
cam bottom and door. (Insert plural spacers
according to the climbing width.)
[Note] • Don’t tighten any M3 flush screw strongly.
Otherwise, the screw will become idle.
Figure F-10
Figure F-11
Figure F-12
(2) CAUSE 2; Check the climbing width of the roller.Check the left and right rollers as a pair.
The service kit (CSOG-C803CBK0) is necessary.
Figure F-9
Left side is
heavy.
Project the right
adjustable leg.
Project the left
adjustable leg.
Right side is
heavy.
Komentarze do niniejszej Instrukcji