
FO-1MK
1
2
6
4
3
5
BDEFG
I
HCA
BDEFG
I
HCA
1
2
6
4
3
5
4
5
6
7
8
10
11
12
13
17
18
19
20
22
23
24
26
27
28
52
50
47
45
41
39
36
34
51
49
46
44
40
38
35
33
14
2
55
A19
A18
A17
A16
A15
A14
A13
A12
A11
A10
D15
D14
D13
D12
D11
D10
D8
D7
D6
D5
D4
D3
D2
D1
D0
D9
IC4
LH28F016SUT-70
A20
DQ15
DQ14
DQ13
DQ12
DQ11
DQ10
DQ9
DQ8
DQ7
DQ6
DQ5
DQ4
DQ3
DQ2
DQ1
DQ0
CE0
CE1
/WE
DG
18
16
14
12
9
7
5
3
20
10
/OPMWE
/OPMRD
DG
18
16
14
12
9
7
5
3
20
10
DG
18
16
14
12
9
7
5
3
20
10
DG
25
DGDG
32
53
31
1
16
3
29
30
NC
NC
NC
BYTE
3/5
RP
RY/BY
54
56
15
9
37
43
21
42
48
DG
DGDG
DG
15
14
13
12
11
10
9
7
16
8
DG
FLBK1
1
2
3
6
4
5
A
B
G1
G2A
G2B
C
Y0
Y1
Y3
Y4
Y5
Y6
Y7
Y2
VCC
GND
+5V
/MWRH
/MRD
MA19
MA18
MA17
MA16
MA15
2
4
6
8
11
13
15
17
1
19
1A1
1A2
1A4
2A1
2A2
2A3
2A4
1A3
1G
2G
1Y1
1Y2
1Y4
2Y1
2Y2
2Y3
2Y4
1Y3
VCC
GND
+5V
C113
0.1
D2
HRW0502A
D1
HRW0502A
MA11
MA10
MA9
MA8
MA7
2
4
6
8
11
13
15
17
1
19
1A1
1A2
1A4
2A1
2A2
2A3
2A4
1A3
1G
2G
1Y1
1Y2
1Y4
2Y1
2Y2
2Y3
2Y4
1Y3
VCC
GND
+5V
C110
0.1
MA12
MA13
MA14
CNOP-2
2
4
6
8
11
13
15
17
1
19
1A1
1A2
1A4
2A1
2A2
2A3
2A4
1A3
1G
2G
1Y1
1Y2
1Y4
2Y1
2Y2
2Y3
2Y4
1Y3
VCC
GND
C100
0.1
TCS2
R101
4.7K
TCS2
DG
CNOP-7
Vcc 0
CNOP-1
CNOP-9
CNOP-3
CNOP-5
CNOP-50
+5V
+5V
+5V
+5V
+5V
+5V
+5V
+5V
C107
0.1
CNOP-26
CNOP-27
CNOP-28
CNOP-29
CNOP-30
IC1
74HC244
R129 91
R128 91
R127 91
R126 91
R125 91
A19
A18
A17
A16
A15
DG DG
DG
CNOP-32
CNOP-31
CNOP-33
CNOP-34
CNOP-35
CNOP-36
CNOP-37
CNOP-38
R124 91
R123 91
R122 91
R121 91
R120 91
A14
A13
A12
A11
A10
R119 91
R118 91
R117 91
A9
A8
A7
IC2
74HC244
IC3
74HC244
R115 91
R114 91
A5
A4
R113 91
R112 91
R111 91
A3
A2
A1
R116 91 A6
DG
MA5
MA4
MA3
MA2
MA1
MA6
CNOP-39
CNOP-40
CNOP-41
CNOP-42
CNOP-43
CNOP-44
GND 0
C10
22/16
C106
0.1
C9
22/16
C105
0.1
+5V
A[19:0]
CNOP-45
FLBK4
R100
0
A9
A8
A7
A6
A5
A4
A3
A2
A1
A19
A18
A17
A16
A15
A14
A13
A12
A11
A10
A9
A8
A7
A6
A5
A4
A3
A2
A1
A0
/OE
/FLS0
/OPMWE
/OPMRD
/FLBSY
TCS2
WP
VPP
VCC
VCC
VCC
GND
GND
GND
GND 0
Vcc 0
R102
0
C116
0.1
C118
0.1
C101
0.1
C102
0.1
C4
22/16
FLBK2
FLBK3
CNOP-47
CNOP-46
CNOP-49
CNOP-48
/FLOPT
/FLS0
/FLS1
/FLS2
/FLS3
/FLS4
/FLS5
/FLS6
/FLS7
IC6
74HC138
4
5
6
7
8
10
11
12
13
17
18
19
20
22
23
24
26
27
28
52
50
47
45
41
39
36
34
51
49
46
44
40
38
35
33
14
2
55
A19
A18
A17
A16
A15
A14
A13
A12
A11
A10
D15
D14
D13
D12
D11
D10
D8
D7
D6
D5
D4
D3
D2
D1
D0
D9
IC5
A20
DQ15
DQ14
DQ13
DQ12
DQ11
DQ10
DQ9
DQ8
DQ7
DQ6
DQ5
DQ4
DQ3
DQ2
DQ1
DQ0
CE0
CE1
/WE
25
32
53
31
1
16
3
29
30
NC
NC
NC
BYTE
3/5
RP
RY/BY
54
56
15
9
37
43
21
42
48
FLBK4
A9
A8
A7
A6
A5
A4
A3
A2
A1
A19
A18
A17
A16
A15
A14
A13
A12
A11
A10
A9
A8
A7
A6
A5
A4
A3
A2
A1
A0
/OE
WP
VPP
VCC
VCC
VCC
GND
GND
GND
CNOP-45
TCS2
/FLBSY
CNOP-8
/FLBSY
+5V
R103
4.7K
DG
/FLS1
/OPMWE
/OPMRD
GND 0
Vcc 0
R104
C120
C122
C103 C104
C6
CNOP-15
CNOP-16
CNOP-17
CNOP-18
CNOP-19
CNOP-10
CNOP-11
CNOP-12
CNOP-13
CNOP-14
CNOP-20
CNOP-21
CNOP-22
CNOP-23
CNOP-24
CNOP-25
D15
D14
D13
D12
D11
D10
D8
D7
D6
D5
D4
D3
D2
D1
D0
D9
D[15:0]
DG
+5V
DG
N.M.
– 3 –
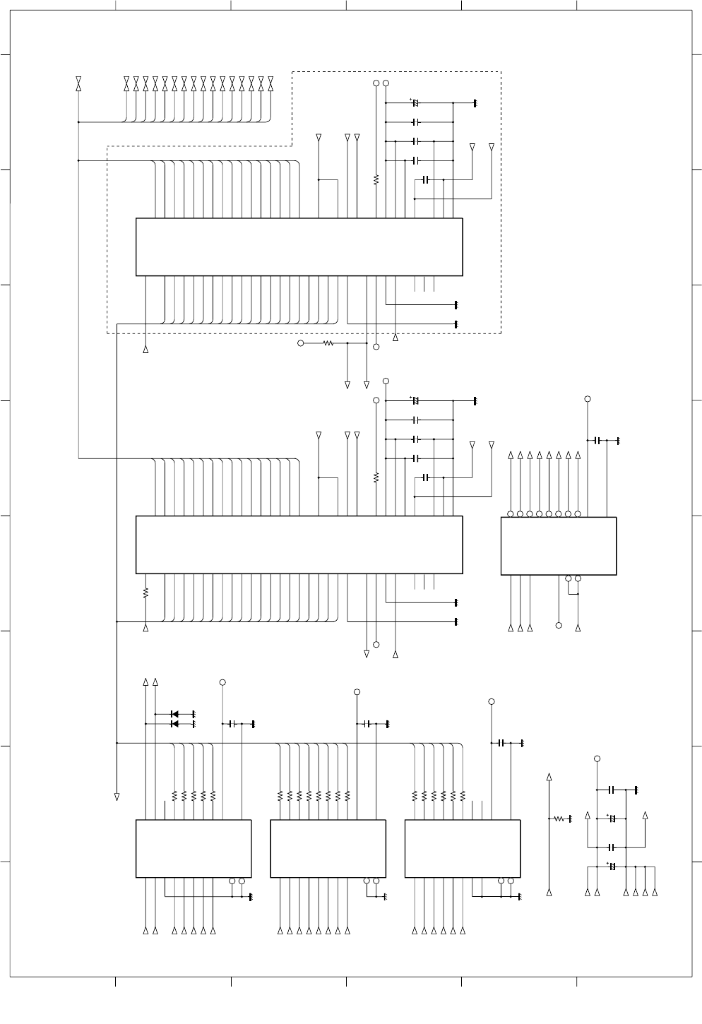
[4] Circuit schematics and parts layout
Option memory PWB circuit 1/3
Komentarze do niniejszej Instrukcji