
6-4
KEY OPERATOR PROGRAMS
Details of classification of setting items (hierarchical structure) and supplementary
explanation of key operation (when using the operation panel on the main unit)
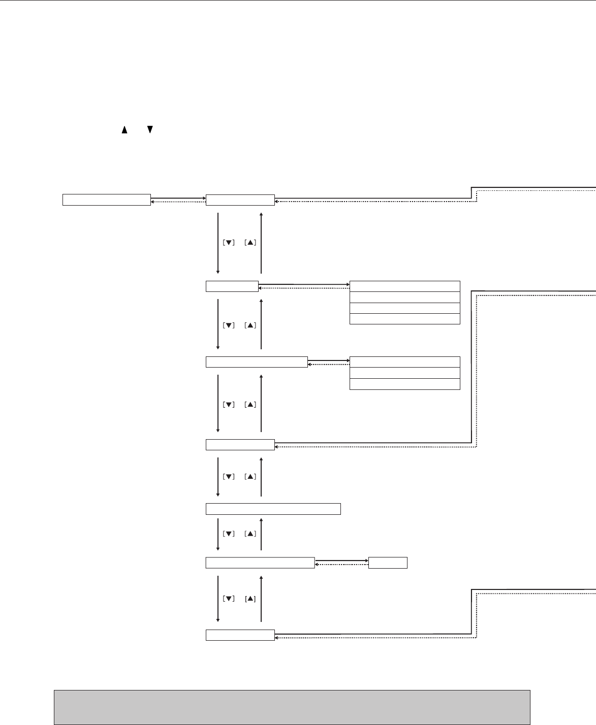
The setting operation of key operator programs are classified (hierarchical structure) as shown below. If you complete
a program or if you press the [BACK/C] key to cancel a program, the display one level higher will appear. [C] displayed
in messages indicates the [BACK/C] key.
If you press the [
] or [ ] key, the display will move to another item on the same level. If a mistake is made in selection
of a number, press the [BACK/C] key to correct it. If you press the [OK] key to complete program setting, “
*
” will be
added to the message.
The display in ( ) shows the factory default setting.
NOTE
To exit the key operator program, press the [MENU] key on the operation panel.
Key operator code entry
[BACK/C]
[OK]
[BACK/C]
[OK]
[BACK/C]
[OK]
[BACK/C]
[OK]
[BACK/C]
[OK]
[BACK/C]
[OK]
[BACK/C]
[OK]
AUDITOR SETTINGS
ENERGY SAVE
OPERATION PANEL SETTINGS
DEVICE SETTINGS
AUTO CLEAR SETTING (60 sec.
*
)
MESSAGE DISPLAY TIME (6 sec.
*
)
LANGUAGE SETTING (ENGLISH
*
)
KEY OPERATOR CODE CHANGE
SYSTEM SETTINGS
SET CODE
AUTO POWER SHUT-OFF TIMER (30 min.
*
)
PREHEAT MODE (15 min.
*
)
TONER SAVE (OFF
*
)
AUTO POWER SHUT-OFF (ENABLE
*
)
PRINT KEY OPERATOR PROGRAM LIST
Komentarze do niniejszej Instrukcji