
7
1
Getting started
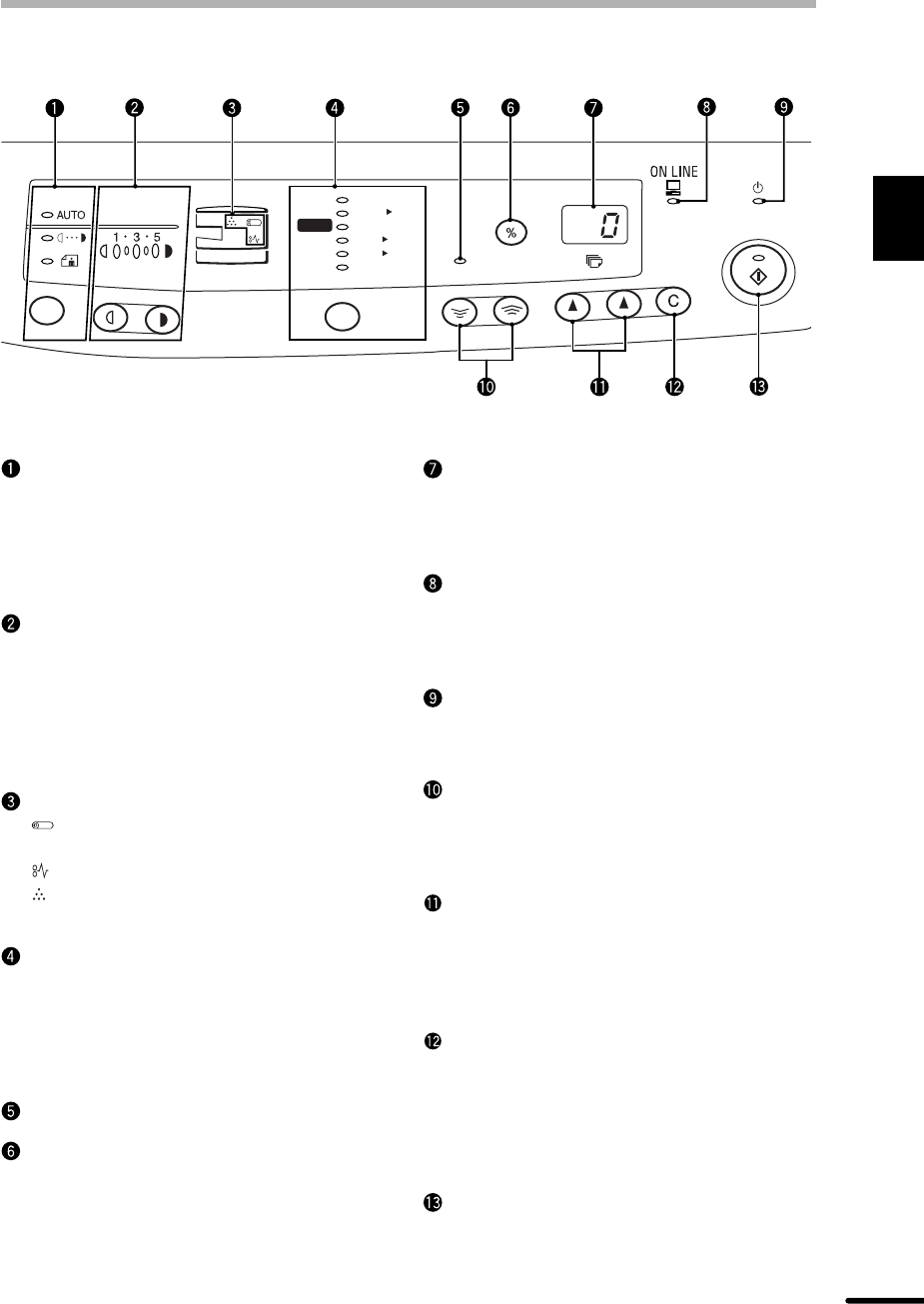
OPERATION PANEL
Exposure mode selector key and
indicators
Use to sequentially select the exposure
modes: AUTO, MANUAL or PHOTO.
Selected mode is shown by a lit indicator.
(p. 20)
Light and dark keys and exposure
indicators
Use to adjust the MANUAL or PHOTO
exposure level. Selected exposure level is
shown by a lit indicator. (p. 20)
Use to start and terminate user program
setting. (p. 24)
Alarm indicators
: Drum replacement required
indicator (p. 27)
: Misfeed indicator (p. 31)
: TD cartridge replacement required
indicator (p. 26)
Copy ratio selector key and copy ratio
indicators
Use to sequentially select preset reduction/
enlargement copy ratios.
Selected copy ratio is shown by a lit
indicator. (p. 20)
Zoom indicator (p. 20)
Copy ratio display (%) key (p. 20)
Display
Displays the specified copy quantity, zoom
copy ratio, user program code, and error
code.
ON LINE indicator
Lights up when the machine is used as a
printer. For description of the ON LINE
indicator, see the printer operation manual.
Power save indicator
Lights up when the copier is in a power
save mode. (p. 23, 24)
Zoom keys
Use to select any reduction or enlargement
copy ratio from 50 to 200% in 1%
increments. (p. 20)
Copy quantity keys
●
Use to select the desired copy quantity
(1 to 99). (p. 18)
●
Use to make user program entries.
(p. 24)
Clear key
●
Press to clear the display, or press during
a copy run to terminate copying. (p. 18)
●
Press and hold down during standby to
display the total number of copies made
to date. (p. 35)
Print key and ready indicator
●
Copying is possible when the indicator
is on.
●
Use to set a user program.
ZOOM
100%
5
1
/
2
MAX.
8
1
/
2
x
5
1
/
2
8
1
/
2
x
8
1
/
2
11
x
8
1
/
2
11
x
8
1
/
2
14
x
8
1
/
2
MIN.
11
x
50%
64%
78%
100%
129%
200%
Komentarze do niniejszej Instrukcji