
MJ15AS*/MJ17AS*/MJ19AS*/
MJ15BS*/MJ17BS*/MJ19BS*
8-1
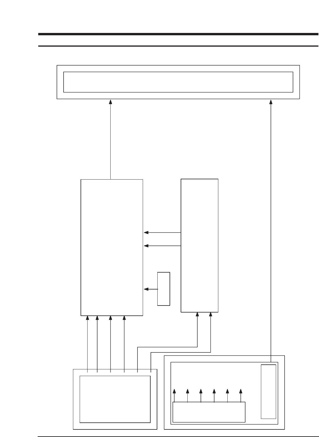
8 Block Diagram
8-1 MJ15AS*/MJ17AS*/MJ19AS* ANALOG Block Diagram
R
G
B
H- sync
V- sync
ADC/
IMAGE SCALER/LVDS
(SE7889)
MICOM
12MHz
L
C
D
P
A
N
E
L
S
M
P
S
+13V
+13V
INVERTER
IP BOARD
+5V
(ON)+ 5V
+0~3.3
+5V
Komentarze do niniejszej Instrukcji