
PRÉCAUTIONS POUR LE MONTAGE
• Ce produit est destiné à être utilisé en intérieur.
• Un support de montage conforme aux spécications VESA
est nécessaire.
• Pour installer le moniteur sur un support (en vente dans
le commerce) ou sur un mur, ou pour le démonter ou le
déplacer, consultez votre revendeur.
•
Le montage du moniteur sur le mur demande des
compétences techniques spéciales et le travail doit être fait
par un revendeur agréé par SHARP. Vous ne devez jamais
tenter de faire ce travail vous-même. Notre société déclinera
toute responsabilité pour les accidents ou blessures causés
par un montage incorrect ou par une mauvaise manipulation.
• Utilisez le moniteur perpendiculairement à la surface
horizontale. Vous pouvez incliner le moniteur de 25 degrés
vers le haut ou de 20 degrés vers le bas sans utiliser le
support fourni.
•
Ce moniteur doit être utilisé sous une température ambiante
entre 5°C et 35°C. Laissez assez d’espace autour du moniteur
pour empêcher que la chaleur ne s’accumule à l’intérieur.
55
5
20
3,5
3,5
Pour le moniteur dans une direction horizontale
Pour le moniteur dans une direction verticale
Unité : cm
69,3
55
55
20
5
Unité : cm
Unité : cm
Pour le moniteur sur le support fourni
• S’il est difficile de laisser un espace suffisant pour une
raison ou pour une autre (installation du moniteur dans une
enceinte, par exemple) ou si la température ambiante est
susceptible de dépasser la plage de valeurs prévue (de 5 à
35°C), installez un ventilateur ou prenez d’autres mesures
appropriées pour maintenir la température ambiante dans
la plage de valeurs requise.
• Ne bloquez pas les ouvertures de ventilation. Si la
température dans le moniteur s’élève, ceci pourrait causer
un dysfonctionnement.
• Ne placez le moniteur sur un équipement qui dégage de la
chaleur.
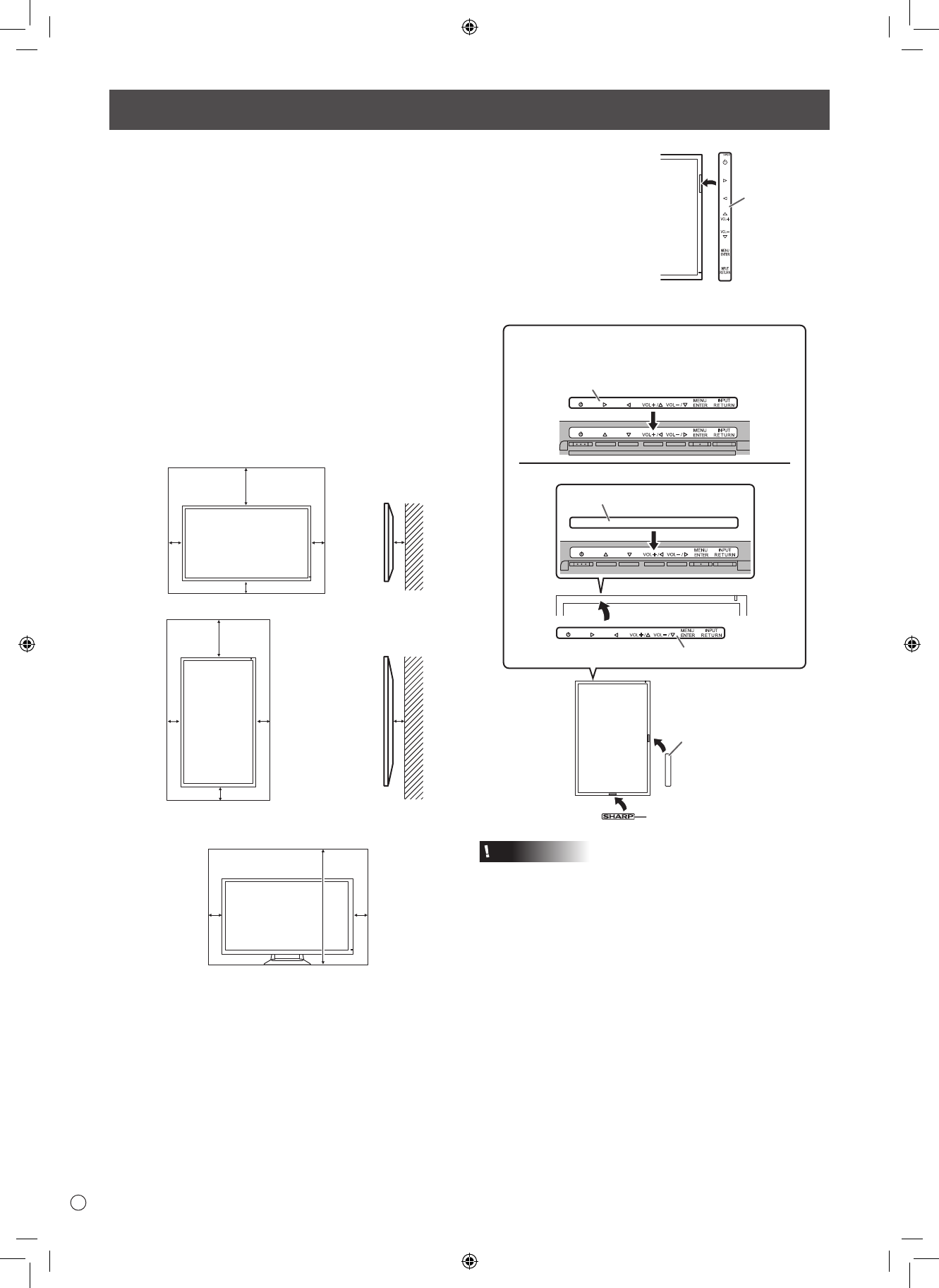
Autocollant
horizontal
(Boutons de
fonctionnement)
• Lorsque vous installez le
moniteur dans une direction
horizontale, vous pouvez
xer l’autocollant horizontal
(Boutons de fonctionnement)
fourni à l’avant.
• Utilisez l’autocollant vertical quand vous installez le
moniteur dans une direction verticale.
• Avant
Fixez l’autocollant vertical (Boutons de fonctionnement)
à l’arrière ou à l’avant.
• Arrière
Autocollant vertical (Boutons de fonctionnement)
Autocollant vertical (Vierge)
Autocollant vertical (Boutons de fonctionnement)
Logo Sharp
sur le
couvercle
Autocollant vertical (Logo)
Attention
• Respectez la condition suivante quand vous installez le
moniteur dans la direction verticale. Le non respect de
cette condition peut causer des dysfonctionnements.
- Installez le moniteur de sorte que les boutons de
fonctionnement soient situés vers le haut.
- Réglez le MONITOR <MONITEUR> sur PORTRAIT
dans le menu MONITOR <MONITEUR>. (Voir le MODE
D’ENPLOI.)
Komentarze do niniejszej Instrukcji