
AR-FX12 SIMULATIONS, FAX SOFTWARE SWITCH 6-24
Note: Release write protect.
<List of display values>
* FAX program writing is allowed by the jumper and the DIP switch
which differ depending on the model.
<List of display values>
66-42
Purpose
Function (Content) Used to rewrite the program to the PIC installed
in the FAX box.
Section FAX
Item
Operation/Procedure During writing, "EXECUTING" is displayed.
When writing is completed, if the process is OK,
"OK" is displayed. In case of an error, "NG" is
displayed. Possible causes of NG are:
•Write protect is set.
•PIC is not installed.
•Failure in access to PIC
1 Execution (FAX program writing is allowed.)
2 Cancel (FAX program writing is allowed.)
66-43
Purpose
Function (Content) To execute this simulation, FAX program writing
must be allowed. (Jumper and DIP switch which
differ depending on the model)The adjustment
value of PIC are changed and written. The
current setting is highlighted beside the item.
Section FAX
Item
Operation/Procedure 1) Set the adjustment value with 10-key.
Press P key to save the entered value.
The setting range differs depending on the
item.
Example:1.Number of sensing until
settlement of the CI signal level:
(Default) 2, (Range) 1 - 15
* When the value outside the specified range is
displayed, scan from the PIC may not have
been completed. (Because of FAX program
write protection, etc.)
2) When YES is selected, the adjustment values
are collectively written into the PIC installed
to the FAX box.
Normal completion of writing: "WRITING OK"
In case of an error:"NG"
SIMULATION 66-42
PIC PROGRAM RELOAD.
ARE YOU SURE?.
1. YES
2. NO
1
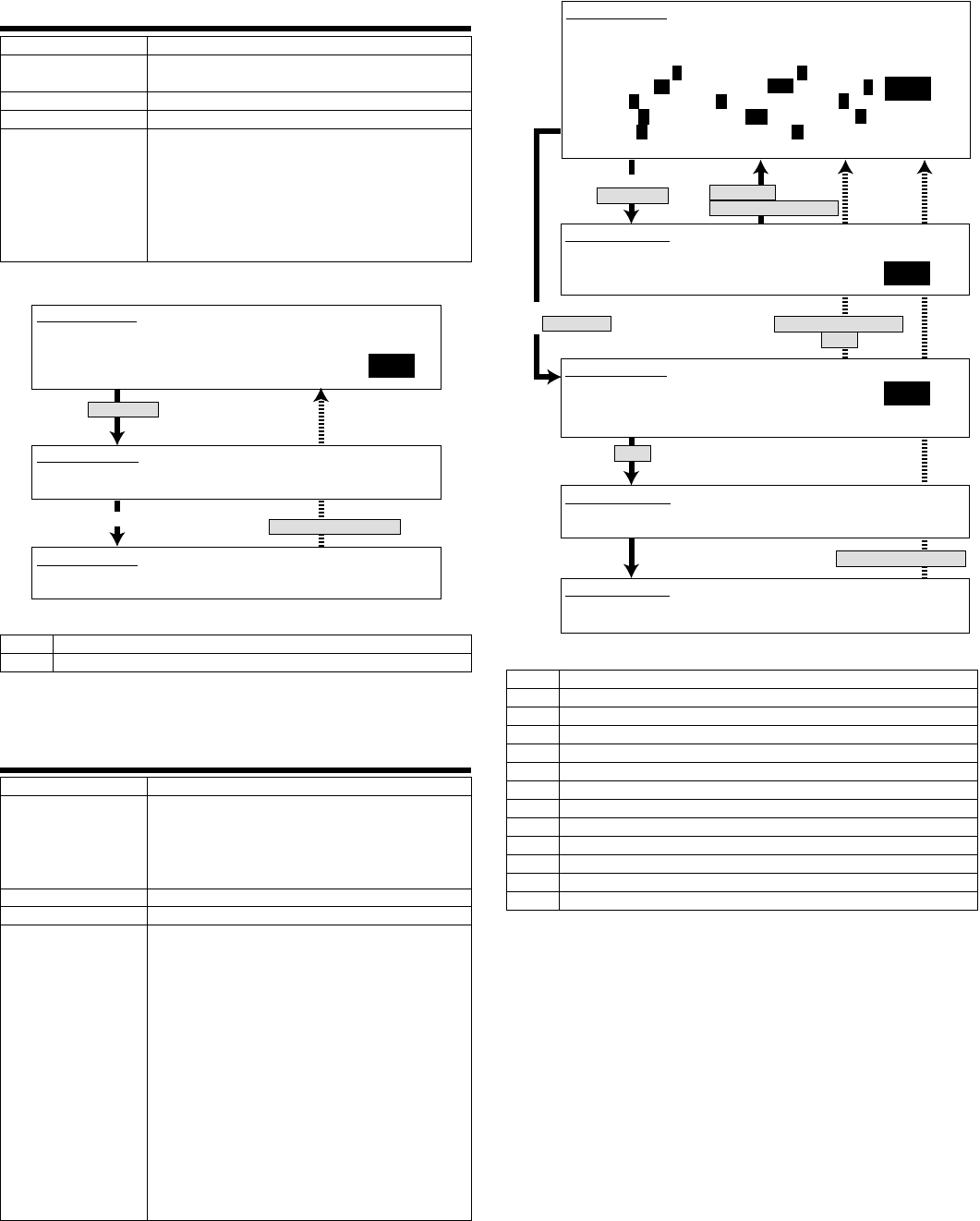
SIMULATION 66-42
PIC PROGRAM RELOAD EXECUTING...
SIMULATION 66-42
PIC PROGRAM RELOAD
OK
Press [START] key.
After completion of reload
Press [CUSTOM SETTING] key.
0 WRITING to PIC • • Writing to PIC
1 ci_level_judge(1-15)
2 ci_cycle_min(0-254)
3 ci_cycle_max(0-254)
4 ci_range(0-127)
5 ci_count(1-15)
6 ci_detect(1-15)
7 fnet_level_judge(1-15)
8 fnet_range(0-74)
9 fnet_time_out(76-255)
10 fnet_count(1-15)
11 poff_time(0-15)
12 mswon_level_judge(2-15)
SIMULATION 66-43
PIC ADJUSTMENT VALUE WRITING .
ENABLE WRITE PIN (for FAX PROGRAM ROM).
SELECT 0-12, AND PRESS START.
0. WRITING for PIC 1. ci_level_judge
2. ci_cycle_min 3. ci_cycle_max 4. ci_range
5. ci_count 6. ci_detect 7. fnet_level_judge
8. fnet_range 9. fnet_time_out 10. fnet_count
11. poff_time 12. mswon_level_judge
1
SIMULATION 66-43
PIC ADJUSTMENT VALUE WRITING. INPUT VALUE 1-15, AND
PRESS START.
1. ci_level_judge(1-15)
2
SIMULATION 66-43
PIC ADJUSTMENT VALUE WRITING.
EXECUTING...
1
SIMULATION 66-43
PIC ADJUSTMENT VALUE WRITING.
ARE YOU SURE?
1.YES
2.NO
SIMULATION 66-43
PIC ADJUSTMENT VALUE WRITING.
OK ( or NG )
3
1
10
2
5
3
3
100
8
3 3
107
Serect other than 0,
and Press [START] key.
Serect 0,and
Press [START] key.
Press 1 key.
Press [START] key or
Press [CUSTOM SETTING] key
Press [CUSTOM SETTING] key or
Press 2key
Press [CUSTOM SETTING] key
[06]SIMULATIONS ・ FAXSOFTWARESWITCH.fm 24 ページ 2004年10月26日 火曜日 午後3時44分
Komentarze do niniejszej Instrukcji