
5
USING THE SADDLE STITCH FINISHER FUNCTIONS
■
Using the saddle stitch finisher functions in copy mode
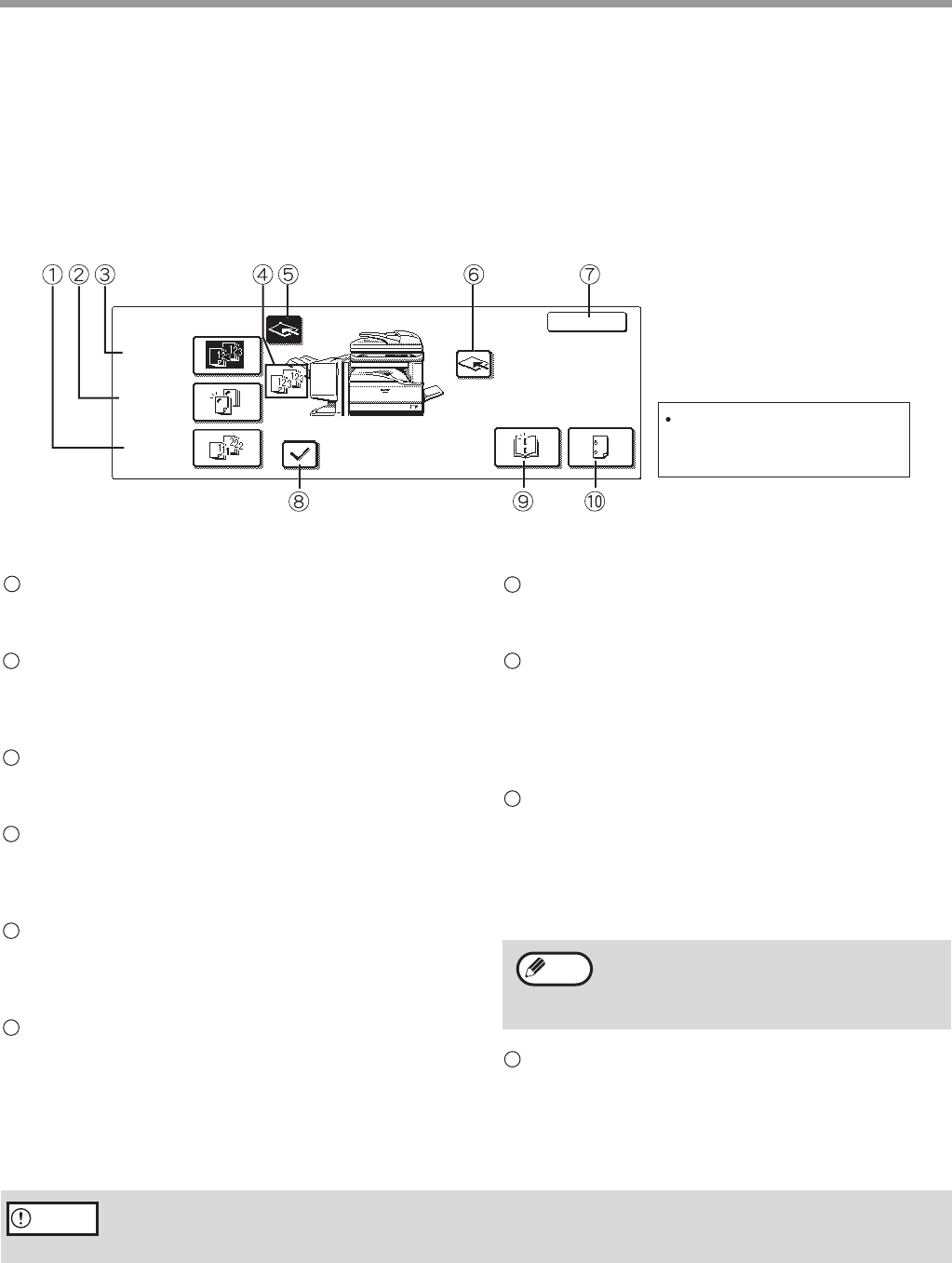
Touch the [OUTPUT] key in the main screen of copy mode to display the screen for selecting saddle stitch
finisher functions. Selections include the sort function, staple sort function, saddle stitch function, group function,
and output tray.
[GROUP] key (p.3)
Select this function to have output grouped by
page.
[STAPLE SORT] key (p.3)
Select this function to have output collated into
sets and stapled. The output is delivered to the
offset tray (without being offset).
[SORT] key (p.3)
Select this function to have output collated into
sets.
Icon display
When the sort, staple sort, group, or saddle stitch
function is selected, the corresponding icon
appears here.
[OFFSET TRAY] key (p.1)
Select this key to have output delivered to the
offset tray. (When the staple sort function is
selected, the offset tray is automatically selected.)
[CENTER TRAY] key
Select this key to have output delivered to the
center tray.
[OK] key
Touch this key to close the screen and return to
the main screen.
[OFFSET] key (p.3)
When a checkmark appears, the offset function
operates. When the checkmark is removed, the
offset function does not operate. (The offset
function does not operate when the staple sort
function or the saddle stitch function is selected.)
[SADDLE STITCH] key (p.3)
Each set of output is stapled along the centerline
of the paper and folded.
When this function is selected, the pamphlet copy
function (page 45 of operation manual for copier) is
automatically selected.
[PUNCH] key (p.4)
When a punch unit is installed, select this key to
punch holes in the output.
* When a function is selected, it is highlighted.
OK
STAPLE
SORT
OUTPUT
OFFSET
OFFSET
TRAY
CENTER
TRAY
SADDLE
STITCH
PUNCH
GROUP
SORT
The displayed menu will vary
depending on the country and
regions.
1
2
3
4
5
6
When "AUTOMATIC SADDLE STITCH" is
disabled in the key operator programs, the
"PAMPHLET COPY" is automatically
deselected (p.15).
7
8
9
Note
10
When the saddle stitch finisher is disabled in the key operator programs, the saddle stitch
finisher functions cannot be used (p.15).
Caution
AR-F14.book 5 ページ 2004年1月15日 木曜日 午後6時10分
Komentarze do niniejszej Instrukcji