
59
COPY FUNCTIONS
4
TWO-SIDED COPIES OF TWO-SIDED ORIGINALS
(ONLY WHEN USING THE RSPF)
• Paper sizes that can be used are A3, B4, A4, A4R, B5, B5R, A5, 11" x 17", 8-1/2" x 14", 8-1/2" x 13", 8-1/2" x 11"
and 8-1/2" x 11"R.
• Automatic two-sided copying is not possible when the bypass tray is used.
• This copy function cannot be used in combination with dual page copy.
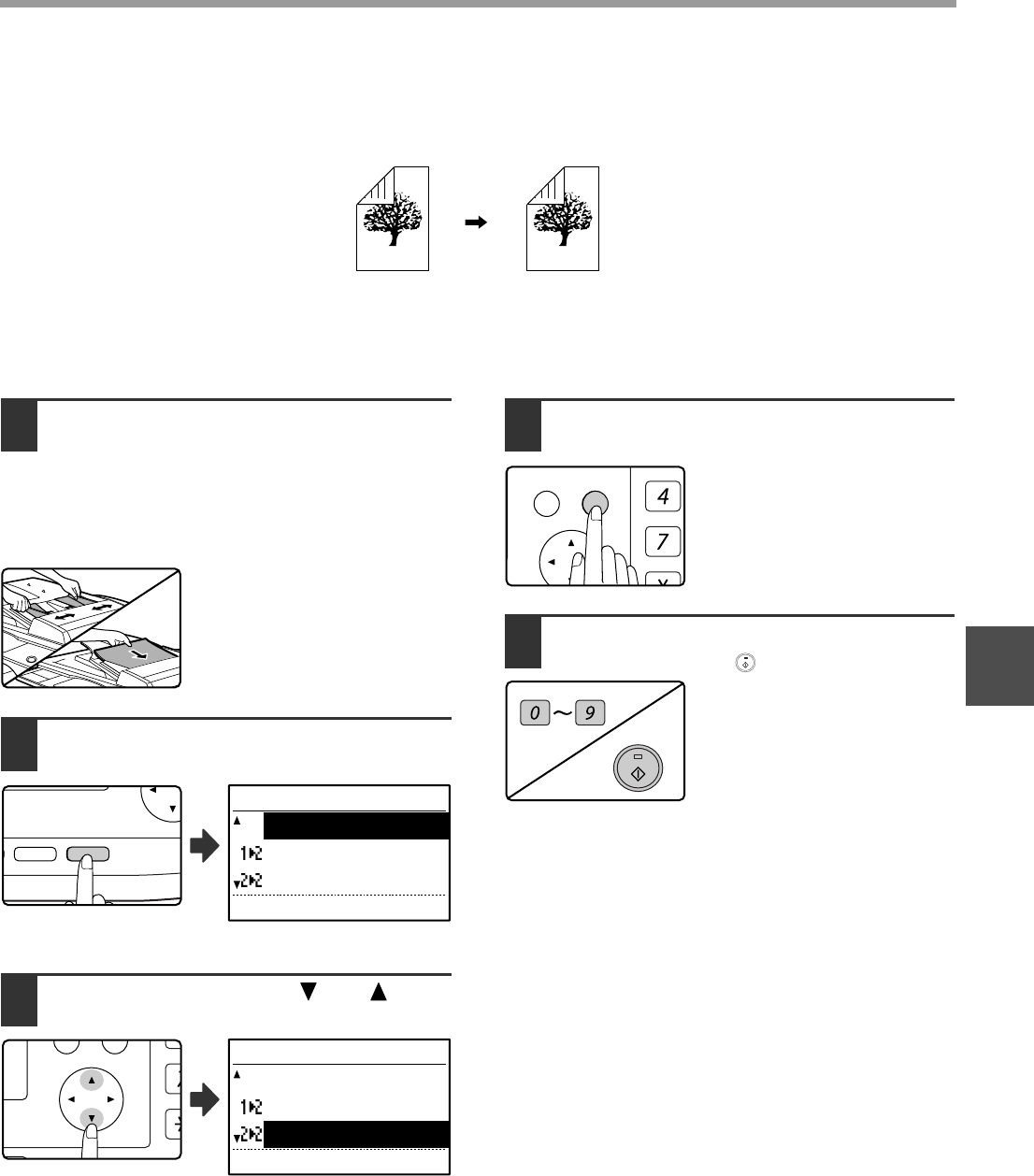
1
Make sure that an original does not
remain on the document glass, and
then adjust the original guides to the
width of your originals and place the
originals face up in the document
feeder tray.
2
Press the [2-SIDED COPY] key.
The duplex mode selection
screen appears.
3
Select "2 to 2" with the [ ] or [ ] key,
or with the [2-SIDED COPY] key.
4
Press the [OK] key.
You will return to the base
screen.
5
Set the number of copies and press
the [START] key ( ).
To stop copying in the middle of
a run, press the [C] key.
DUPLEX SCAN
DUPLEX SCAN
2-SIDED COPY
T
OUTPUT
ORIGINAL SIZE
ORIGINAL SIZE
COPY MODE
1 to 1
1 to 2
2 to 2
PQ
ACC
LEX SCAN
LEX SCAN
ED COPY
COPY MODE
1 to 1
1 to 2
2 to 2
WXYZ
Pegasus-E_Copy_Ex.book 59 ページ 2009年7月22日 水曜日 午後2時4分
Komentarze do niniejszej Instrukcji