Sharp AL-1551CS Dokumentacja Strona 9

  • Pobierz
  • Dodaj do moich podręczników
  • Drukuj
Przeglądanie stron 8
7
1
Getting started
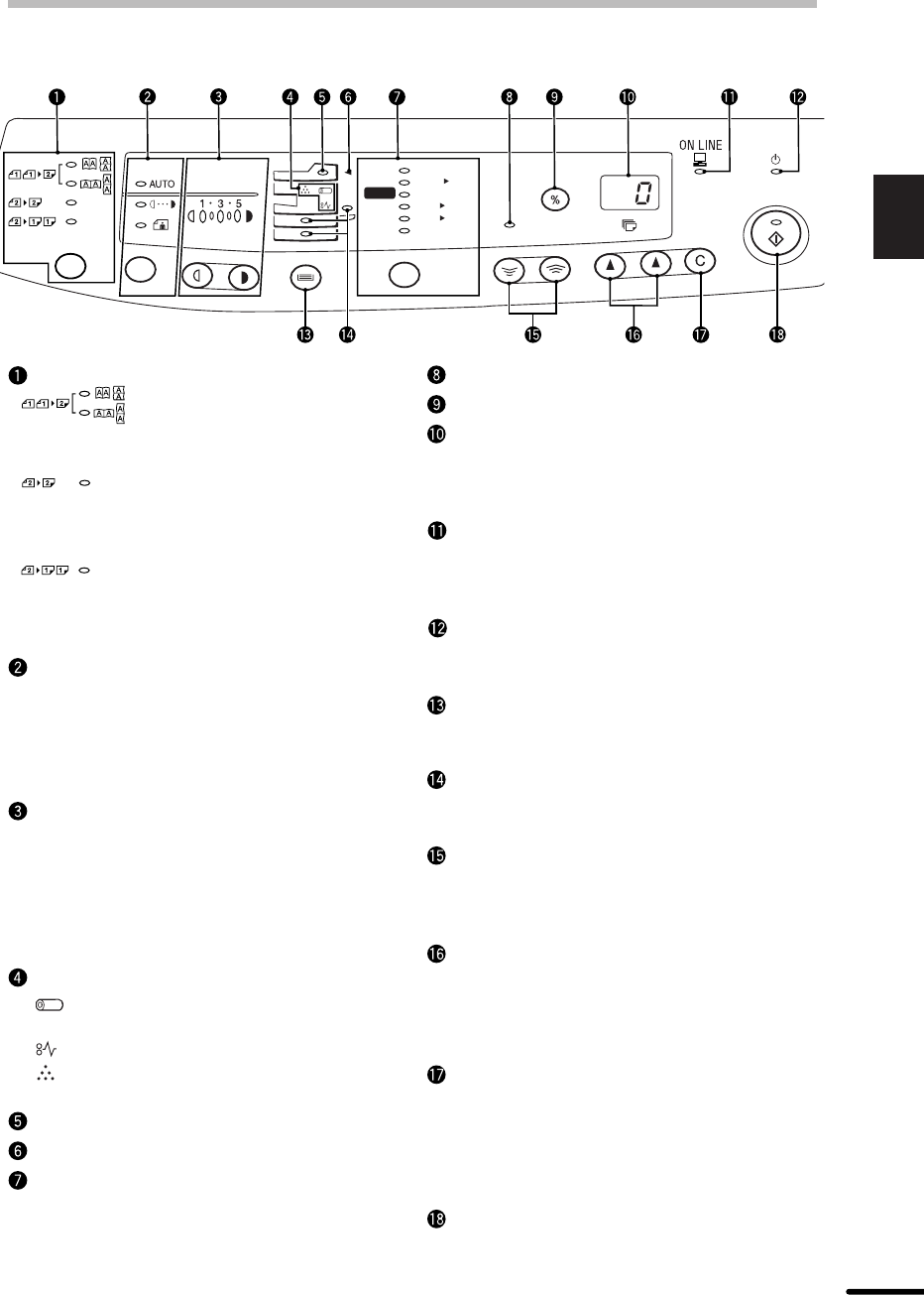
OPERATION PANEL
Original to copy key and indicators
: Two-sided copies from one-
sided originals.
Turn on Long Edge or Turn on
Short Edge can be selected.
: Two-sided copies from two-
sided originals. (Can be
selected only when the RSPF
is used.)
: Single-sided copies from two-
sided originals. (Can be
selected only when the RSPF
is used.)
Exposure mode selector key and
indicators
Use to sequentially select the exposure
modes: AUTO, MANUAL or PHOTO.
Selected mode is shown by a lit indicator.
(p. 22)
Light and dark keys and exposure
indicators
Use to adjust the MANUAL or PHOTO
exposure level. Selected exposure level is
shown by a lit indicator. (p. 22)
Use to start and terminate user program
setting. (p. 27)
Alarm indicators
: Drum replacement required
indicator (p. 30)
: Misfeed indicator (p. 35)
: TD cartridge replacement required
indicator (p. 29)
RSPF indicator (p.19)
RSPF misfeed indicator (p.35)
Copy ratio selector key and copy ratio
indicators
Use to sequentially select preset reduction/
enlargement copy ratios.
Selected copy ratio is shown by a lit
indicator. (p. 23)
Zoom indicator (p. 23)
Copy ratio display (%) key (p. 23)
Display
Displays the specified copy quantity, zoom
copy ratio, user program code, and error
code.
ON LINE indicator
Lights up when the machine is used as a
printer. For description of the ON LINE
indicator, see the printer operation manual.
Power save indicator
Lights up when the copier is in a power
save mode. (p. 26, 27)
Tray select key
Use to select a paper feed station (paper
tray or bypass tray). (p. 24)
Paper feed location indicators
Light up to show the selected paper feed
station.
Zoom keys
Use to select any reduction or enlargement
copy ratio from 50% to 200% in 1%
increments. (p. 23)
Copy quantity keys
Use to select the desired copy quantity
(1 to 99). (p. 18)
Use to make user program entries.
(p. 27)
Clear key
Press to clear the display, or press during
a copy run to terminate copying. (p. 18)
Press and hold down during standby to
display the total number of copies made
to date. (p. 28)
Print key and ready indicator
Copying is possible when the indicator
is on.
Use to set a user program.
ZOOM
100%
5
1
/
2
MAX.
8
1
/
2
x
5
1
/
2
8
1
/
2
x
8
1
/
2
11
x
8
1
/
2
11
x
8
1
/
2
14
x
8
1
/
2
MIN.
11
x
50%
64%
78%
100%
129%
200%
Przeglądanie stron 8
1 2 3 4 5 6 7 8 9 10 11 12 13 14 ... 53 54

Komentarze do niniejszej Instrukcji

Brak uwag

Vigo VG09035K manuály

Uživatelské manuály a uživatelské příručky pro Pro domov Vigo VG09035K.
Poskytujeme 1 manuály pdf Vigo VG09035K ke stažení zdarma podle typů dokumentů: Uživatelský manuál






Další produkty a příručky pro Pro domov Vigo

Modely Typ Dokumentu
VG09035K1 Uživatelský manuál   Vigo VG09035K1 User Manual, 7 stránky
VG09036K1 Uživatelský manuál   Vigo VG09036K1 User Manual, 7 stránky
VG09036K Uživatelský manuál   Vigo VG09036K User Manual, 7 stránky
VG09037K1 Uživatelský manuál   Vigo VG09037K1 User Manual, 7 stránky
VG09037K Uživatelský manuál   Vigo VG09037K User Manual, 7 stránky
VG09038K1 Uživatelský manuál   Vigo VG09038K1 User Manual, 7 stránky
VG09038K Uživatelský manuál   Vigo VG09038K User Manual, 7 stránky
VG09039K1 Uživatelský manuál   Vigo VG09039K1 User Manual, 7 stránky
VG09039K Uživatelský manuál   Vigo VG09039K User Manual, 7 stránky
VG09010K1 Uživatelský manuál   Vigo VG09010K1 User Manual, 7 stránky
VG09010K Uživatelský manuál   Vigo VG09010K User Manual, 7 stránky
VG09017K1 Uživatelský manuál   Vigo VG09017K1 User Manual, 7 stránky
VG09017K Uživatelský manuál   Vigo VG09017K User Manual, 7 stránky
VG09018K Uživatelský manuál   Vigo VG09018K User Manual, 7 stránky
VG09018K1 Uživatelský manuál   Vigo VG09018K1 User Manual, 7 stránky
VG09019K1 Uživatelský manuál   Vigo VG09019K1 User Manual, 7 stránky
VG09019K Uživatelský manuál   Vigo VG09019K User Manual, 7 stránky
VG09020K1 Uživatelský manuál   Vigo VG09020K1 User Manual, 7 stránky
VG09020K Uživatelský manuál   Vigo VG09020K User Manual, 7 stránky
VG09027K Uživatelský manuál   Vigo VG09027K User Manual, 7 stránky