
03/12/17 XL-MP150E 19-28.fm
20
XL-MP150E
CD or MP3/WMA disc Playback
MP3/WMA navigation (only for MP3/WMA files)
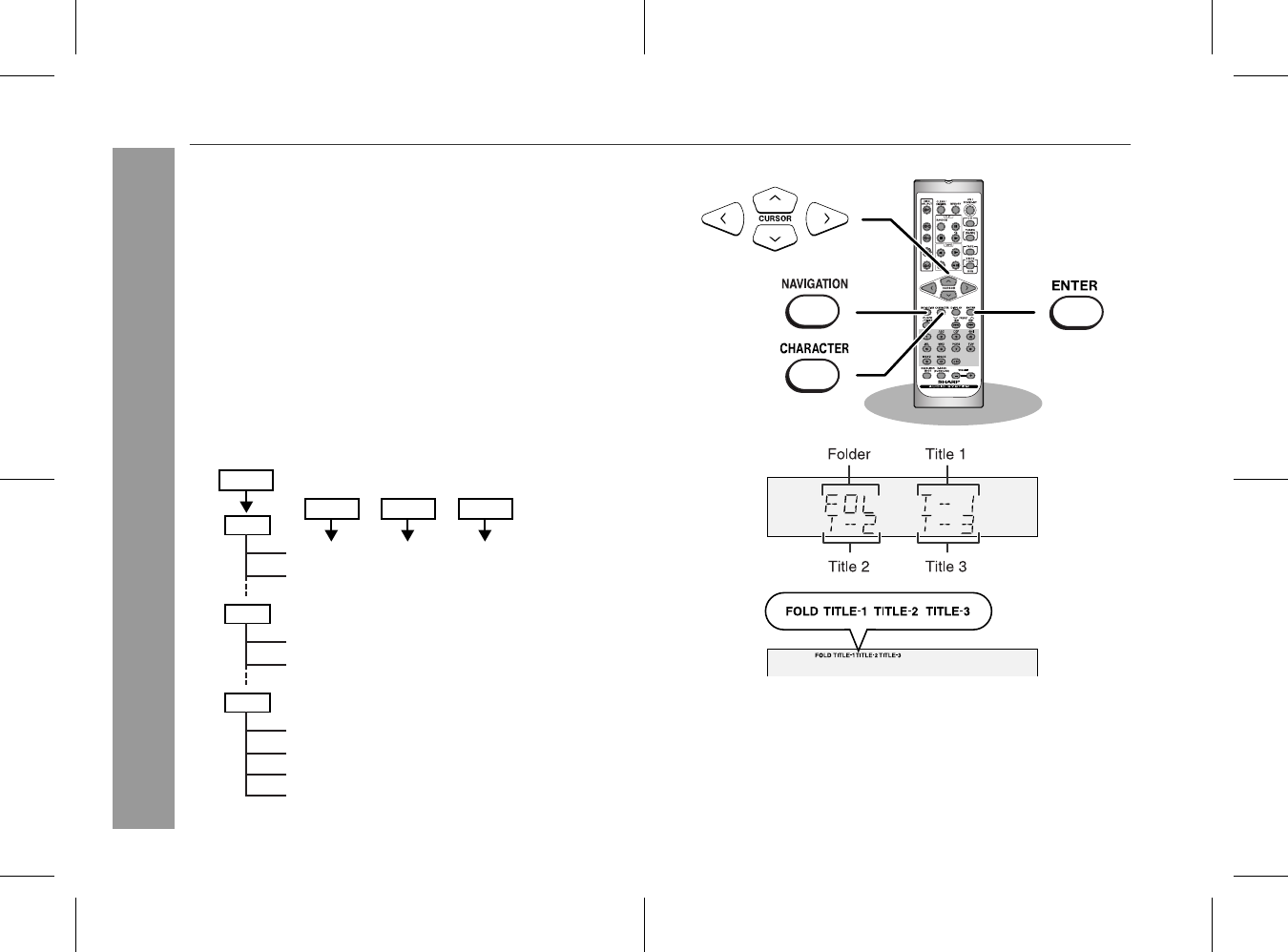
MP3/WMA navigation:
You can search and play files by folder or title. For example, when
you assign three titles to a file, enter genre (such as jazz) as title 1,
album name as title 2, and music title as title 3 to search the file by
any title.
You can search and play files by folder or title 1/2/3 within one
MP3/WMA disc (see page 21).
By entering a name, you can search files by folder or title 1/2/3
within one MP3/WMA disc (see page 22).
Folders or titles can be programmed within one MP3/WMA disc
(see page 23).
When you enter file names on your PC, connect words with
hyphens. This product recognizes the first word as title 1, second
one as title 2, and third one as title 3. Up to three words can be rec-
ognised.
Notes:
MP3 files must have the extension ".mp3".
WMA files must have the extension ".wma".
Up to 100 folders or 300 files can be read on the unit. If either
limit is exceeded, no more folders/files are displayed.
This unit recognises and displays up to 48 characters for folder
names, and up to 32 characters for title 1/2/3.
All file/folder names appear in uppercase.
Example:
(File name)
(POPULAR-HITS 1-A MUSIC.mp3)
AAA
(POPULAR-HITS 2-B MUSIC.mp3)
(JAZZ-HITS 1-A MUSIC.mp3)
BBB
(JAZZ-HITS 2-B MUSIC.mp3)
(ROCK-HITS 1-A MUSIC.mp3)
CCC
(ROCK-HITS 2-B MUSIC.mp3)
(ROCK-HITS 3-C MUSIC.mp3)
(ROCK-HITS 4-D MUSIC.mp3)
Folder
Title 1 Title 2 Title 3
Komentarze do niniejszej Instrukcji