
CD-MPS700
6 – 8
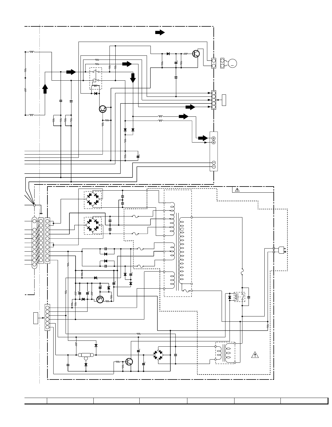
Figure 6-8 SCHEMATIC DIAGRAM (8/10)
5.6V
DZ7.5BSB
220K
0.022
1N4004S
0.047(ML)
1N4004S
1N4004S
1N4004S
1N4148H
AN78L05
31
1K
47K
KTC3199 GR
1000/6.3
470/35
220
1N4004S
470(2W)
47K
1N4004S
22/100
1N4004S
47K
47/50
DZ6.2BSA
100/35
12K
82
100K
IN4148H
1K
KTC3203 Y
1K
4.7M
(1/2W)
47/50
DZ30BSB
68K
10/50
15K
0.0047
0.1
1N4004S
1N4004S
0.1
0.1
D10XB60F
47K
33K
1.8K
47/25
KTC3199 GR
0.1
10
0.1
10
56K
56K
0.1
1N4148H
0.22
0.22
100
2.2K
KTA1274 Y
220/63
10
10
D10XB60F
IN4148H
IN4148H
IN4148H
470(2W)
1.5K
1.5K
2
(1/2W)
P6-6 10-A
FROM GAME INPUT PWB
2A/125V
5A/125V
BLACK
WHITE
GND
AC 120 V, 60 Hz
5A/125V
AC POWER SUPPLY CORD
2A/125V
5A/125V
(1/2W)
(1/2W)
L
R
R
L
R
L
L-CH
GND
R-CH
SP_RLY
M_+13V
UNSW_
VL-
VL+
VH-
VH+
+B
+B
+B
+B
+B
+B
+B
-B
-B
4.4
0.2
(ML)
(ML)
(1/2W)
(1/2W)
R1_OUT
L1_OUT
(ML)
(ML)
(ML)
(ML)
47
47
1
2
3
4
5
6
7
8
9
10
1
2
3
4
5
6
7
8
9
10
1
3
4
5
6
7
8
9
10
11
CHASSIS
VF2
-VF
P_IN
VF1
1
2
3
4
5
6
AC_RLY
2
1
1
2
3
4
5
SP_L1-CH
SP_R1-CH
SP_L1-CH_GND
SP_R1-CH_GND
6OHMSMIN
FAN
MOTOR
-
+
M
2
1
FW705
P6-4 11-E
FROM DISPLAY PWB
FW901
SPEAKER
TERMINAL
POWER PWB-B1
L902
3µH
R934
R943
R942
R945
R944
D912
R949
Q906
R950
C931
C952
0.01
R947
CNP971
CNS971
CNP901
RL914
D911
D914
D913
C928
C929
R935
L901
3µH
R939
R938
R940
R941
Q905
R956
R946
R983
R984
C944
L921
0.29µH
L920
0.29µH
SO902
C810
C811
F802
D801
BI801
CNP801
CNS801
R844
R802
C806
D803
D804
C807
D802
C808
C809
F804
F801
F803
F805
C844
RL841
D846
T.F.
PT801
MAIN POWER
TRANSFORMER
D805
C805
D806
ZD802
R806
C802
ZD801
C801
R803
R801
C803
ZD803
R891
R808
C804
CNP802
R804
R805
Q801
R890
R841
D845
C843
D844
D842
C841
IC854
IC854
AN78L05
VOLTAGE
REGULATOR
R858
D853
D856
C861
R842
R843
Q841
C842
D843
PT841
SUB POWER
TRANSFORMER
M901
FM SIGNAL
7
8 9 10 11 12
Komentarze do niniejszej Instrukcji