
111
Appendix
SELECT SET
OFF
OTHERS 1
BEEP
REMOTE
DEFAULT
RETURN
RETURN
LCD SET
BACKL IGHT
LCD BRI GHT
LCD COLOUR
RETURN
VF BRIGHT
PLAYBACK
AUDI O
ANLG DGTL
RETURN
SET
OTHERS 2
T IME CODE
TC
PO
W
ER SAVE
OU T
ROTATE PB
AUDIO
21
+
AUDIO
21
+
FFREWSTOPPLAY
AUDI O DUB
STRETCH PB
PIC.EFFECT
AUD I O DUB
STRETCH PB
PI C. EFFECT
LANGUAGE
S- V I DEO I N
DAT E D I SP.
SETT I NG
12H 24H/
5002.6.2
03:01
p. 53
p. 73
p. 72
Tape Playback mode
p. 97
p. 49
p. 97
p. 14
p. 69
p. 43
p. 66
p. 66
p. 16
p. 51
p. 15
p. 96
p. 96
p. 96
p. 96
p. 52
p. 75
p. 55
p. 27
p. 73
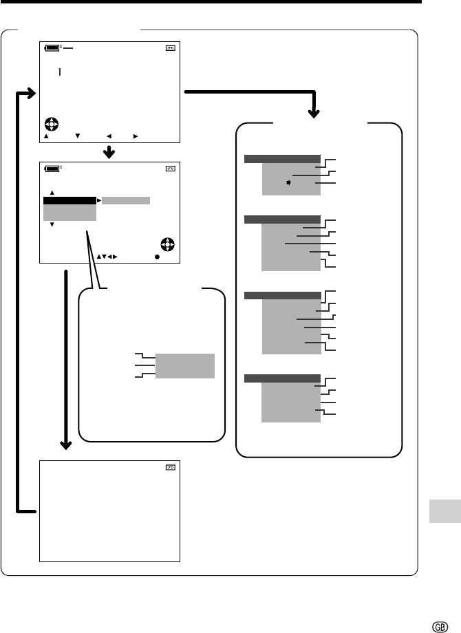
Menu screens
Mode screens
DISPLAY/MODE SET button
MENU button
VL-Z500S-GB-105-115 04.2.9, 3:26 PM111
Komentarze do niniejszej Instrukcji