
Appendix
114
Appendix
A U T OAUTO
AUTO
A U T OAUTO
AUTO
SELECT
SET
SC ENE
M
ENU
M
ANUAL SE T
FOCUS
AUTO FOCUS
LCD SET
BACKL I GHT
LCD BRI GHT
LCD COLOUR
RETURN
VF BRIGHT
0821
][
/1219
E C ON OMY
0821
][
/1219
SETT ING
OTHERS 2
OTHERS 1
BEEP
REMOTE
DEFAULT
RETURN
LANGUAG E
RETURN
FORMAT
PO
W
ER SAVE
SETT ING
12H 24H/
BLC GAIN/
FINE PIC.
SELF T I
M
ER
LED LIGHT
RE TURN
REC MODE
IMAGE S I ZE
F I L E NO.
SELF T IMER
DAT E D I SP.
EXECUTE
BLC/GAIN
SET
M
ANUAL
FOCUS
AUTO FOCUS
D EMO MODE
5002.6.2
03:01
p. 83
p. 80
p. 77
p. 78
Card Camera mode
p. 99
p. 50
p. 99
p. 82
p. 43
p. 16
p. 52
p. 15
p. 98
p. 98
p. 98
p. 98
p. 58
p. 57
p. 58
pp. 35, 36
p. 81
p. 65
p. 37
p. 38
p. 27
p. 64
p. 79
p. 78
p. 78
p. 14
p. 100
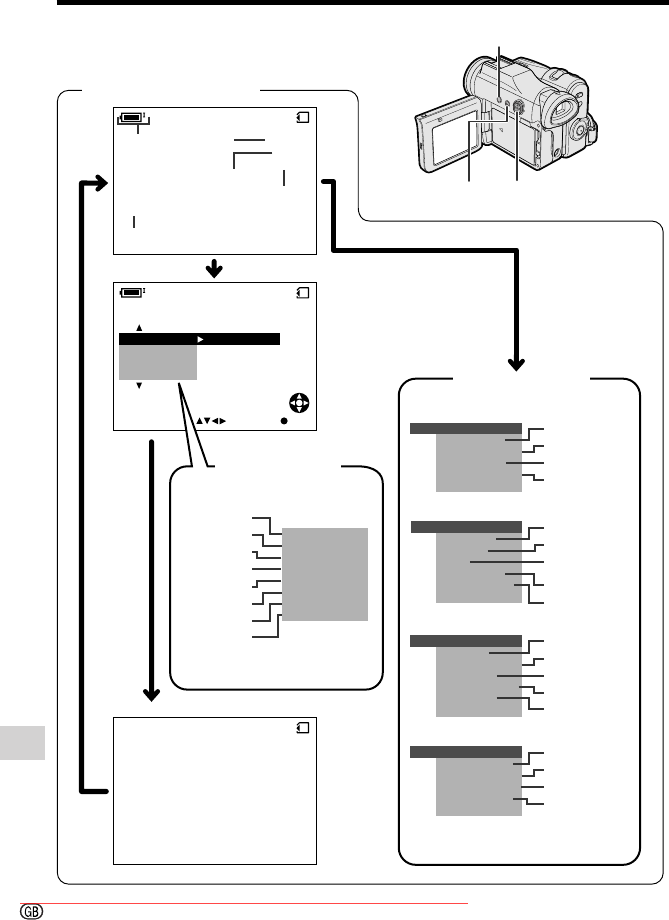
Menu screens
Mode screens
DISPLAY/MODE SET button
MENU button
MENU button
DISPLAY/MODE
SET button
Operation button
VL-Z800S-GB-107-117 04.1.23, 8:12 AM114
Downloaded From VideoCamera-Manual.com Manuals
Komentarze do niniejszej Instrukcji