
VL-Z1H/hyou2/3; 03/3/31/18:00
This equipment complies with the requirements of Directives 89/336/EEC and 73/
23/EEC as amended by 93/68/EEC.
Dieses Gerät entspricht den Anforderungen der EG-Richtlinien 89/336/EWG und
73/23/EWG mit Änderung 93/68/EWG.
Ce matériel répond aux exigences contenues dans les directives 89/336/CEE et
73/23/CEE modifiées par la directive 93/68/CEE.
Dit apparaat voldoet aan de eisen van de richtlijnen 89/336/EEG en 73/23/EEG,
gewijzigd door 93/68/EEG.
Dette udstyr overholder kravene i direktiv nr. 89/336/EEC og 73/23/EEC med
tillæg nr. 93/68/EEC.
Quest’ apparecchio è conforme ai requisiti delle direttive 89/336/EEC e 73/23/
EEC, come emendata dalla direttiva 93/68/EEC.
« „ͷًÛÙ·ÛÁ ·ıÙfi ·ÌÙ·ÔÍÒflÌÂÙ·È ÛÙÈÚ ··ÈÙfiÛÂÈÚ Ù˘Ì Ô‰Á„È˛Ì ÙÁÚ
EıÒ˘·˙ÍfiÚ EÌ˘ÛÁÚ 89/336/EOK Í·È 73/23/EOK, ¸˘Ú ÔÈ Í·ÌÔÌÈÛÏÔfl ·ıÙÔfl
ÛıÏÎÁÒ˛ËÁÍ·Ì ·¸ ÙÁÌ Ô‰Á„fl· 93/68/EOK.
Este equipamento obedece às exigências das directivas 89/336/CEE e 73/23/
CEE, na sua versão corrigida pela directiva 93/68/CEE.
Este aparato satisface las exigencias de las Directivas 89/336/CEE y 73/23/CEE,
modificadas por medio de la 93/68/CEE.
Denna utrustning uppfyller kraven enligt riktlinjerna 89/336/EEC och 73/23/EEC
så som kompletteras av 93/68/EEC.
Dette produktet oppfyller betingelsene i direktivene 89/336/EEC og 73/23/EEC i
endringen 93/68/EEC.
Tämä laite täyttää direktiivien 89/336/EEC ja 73/23/EEC vaatimukset, joita on
muutettu direktiivillä 93/68/EEC.
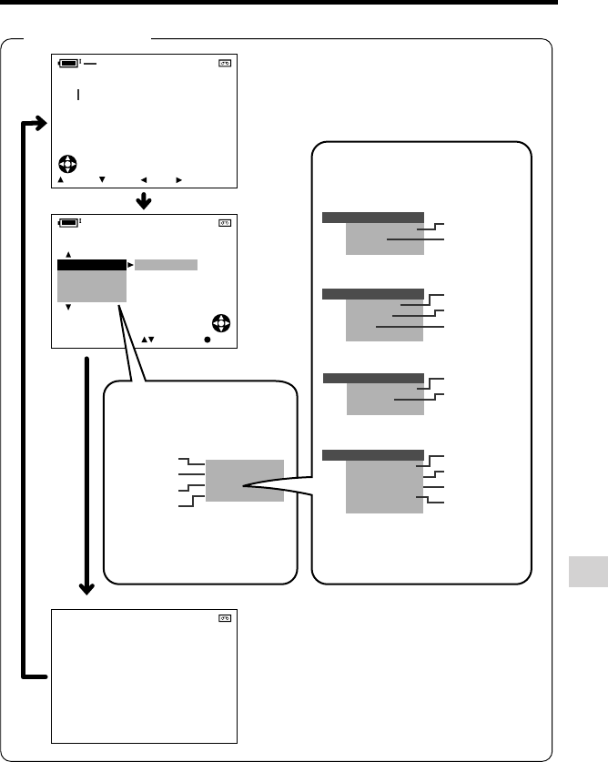
DISP.
DUB
EFFECT
SELECT SET
OFF
OTHERS 1
BEEP
REMOTE
DEFAULT
RETURN
LCD SET
BACKL I GHT
LCD BRI GHT
LCD COLOUR
RETURN
VF BRIGHT
DATE D I SP.
AUD I O DUB
PI C. EFFECT
M
ENU
DATE
AUDIO
PIC.
M
ENU
PLAYBACK
AUDI O
RETURN
SET
OTHERS 2
T IME CODE
TC OUT
RETURN
ROTATE PB
AUDIO
21
+
FFREWSTOPPLAY
4002.6.2
03:01
p. 46
p. 59
Playback mode
p. 63
p. 42
p. 62
p. 54
p. 54
p. 61
p. 60
p. 60
p. 60
p. 45
p. 58
p. 28
p. 44
p. 23
p. 59
ii
Appendix
75
Komentarze do niniejszej Instrukcji